11/16/15
Overview
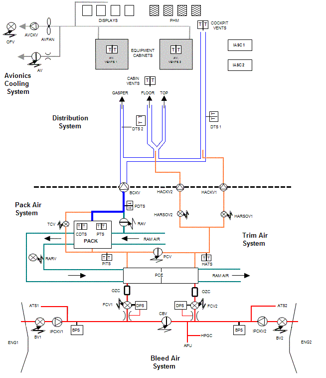
The air conditioning system consists of a filtering and flow control system, temperature control system, distribution system, avionics cooling system, and cabin pressure control system.
The air conditioning system uses hot pressurized bleed air to create a controlled atmosphere within the aircraft. Pressurized air from either the engines, APU, or ground cart is sent through an air cycle machine (pack) which cools the air to just above freezing. This cold air is mixed with hot bleed air to provide conditioned air at the desired temperature. Two integrated air system controllers (IASCs) control a series of valves, the air cycle machine, and pressurization.
Independent temperature control systems for the flight compartment and cabin can be controlled in both automatic and manual modes from the AIR COND/BLEED control panel located on the center pedestal.
The air conditioning system has an interface with Pneumatic system.
Distribution
The distribution system supplies the pressurized areas of the aircraft with temperature-controlled and conditioned air from the cooling and temperature control systems.
The distribution system includes the distribution ducts that go from the aft pressure bulkhead to the flight compartment and to the passenger compartment. Hot and cold air are mixed to control the flight and passenger compartment ambient temperatures. The temperature control system supplies hot air to the distribution system. The cooling system supplies conditioned air to the distribution system. An exhaust system does the cooling of the equipment racks and adaptive flight-display units. The fresh air supplied to the flight and passenger compartments is removed overboard by the pressurization control system.
Pressurization Control
The pressurization control system controls the differential pressure of the pressurized areas of the aircraft.
The pressurization control system keeps the correct pressure in the flight compartment, the passenger compartment, and the baggage compartment. Two integrated air system (IAS) controllers automatically control and monitor the system. Fresh air from the distribution system is used to pressurize the aircraft. An outflow valve adjusts the aircraft differential pressure. If the primary cabin-pressure control system (CPCS) does not operate, two safety valves prevent too much positive or negative differential pressure.
Cooling
The cooling system decreases the temperature of the air that comes from the pneumatic system. This conditioned air is then supplied to the different pressurized areas through ducts.
The cooling system supplies conditioned cool air to the flight compartment and to the passenger compartment.
Temperature Control
The temperature control system controls the temperature of the air supplied to the pressurized areas of the aircraft. There are two temperature zones, the passenger compartment and the flight compartment. The temperature of each zone is monitored by temperature sensors.
The temperature control system adds hot air to the conditioned air supplied by the cooling system. The quantity of hot air added to the conditioned air is dependent on the aircrew selection. The hot and conditioned air is then supplied to the pressurized areas of the aircraft by the distribution system.






