05/10/16
Overview
The electrical management system (EMS) monitors the supply of electrical power to the aircraft loads.
The EMS consists of two electrical management system controldisplay units (EMS CDUs), which interface with the battery master switch on the electrical control panel (overhead panel). The two identical EMS CDUs form part of the AC and DC electrical distribution. One EMS CDU is located on each pilot side panel. The EMS CDUs provide theoperator with the status/remote control of certain circuit breakers, distribution contactors and switches, and the test facility for some circuits. The EMS CDUs can also control the supply of electrical power to some components. They operate in two modes of operation, normal and maintenance mode.
05/10/16
EMS CDU
Two electrical management system (EMS) control display units (CDUs) form part of the electrical distribution system. One CDU is located on each pilot's side panel. The CDUs provide the operator with remote control of certain circuit breakers, distribution contactors and switches, and has a test facility for some circuits.
The EMS CDUs provide:
- In–flight visual displays of circuit breaker and some system control switch status
- A means to selectively turn CBs and certain control switches ON/OFF
- A means to isolate buses
- A communications link between DAUs and GCUs through the ACPC
- A display to observe status of each load of ACPC, DCPC and SPDAs
- An interface for the ARINC 429 bus to communicate control/status data via DAUs to EICAS
Through the CDUs it is possible to manually set or reset the ACPC, DCPC and SPDAs secondary power distribution contactors.
The EMS CDUs can also display primary and secondary distribution component status. It also gives the condition for the electronic CBs and mechanical CBs as follows:
- IN for a closed CB
- OUT for an open, commanded position CB
- TRIPPED/OUT for an open, solid state, not commanded CB
- (location)/OUT for an open, thermal, not commanded CB
- LOCKED/OUT for an open, not commanded, switch inhibited CB
Circuit breakers can only be LOCKED while in the maintenance (EMS) mode. To initiate the EMS CDUs into the maintenance mode, the battery master switch must be in the EMS position and no AC electrical power energized.
A circuit protection device trip will be indicated on the EMS CDUs without any operator inputs. It will be automatically be highlighted to reduce operator action to reset.
The EMS CDUs ensure that in the event of replacement of AC and/or DC electrical distribution assemblies or components, the previously stored state of the smart protective devices (virtual circuit breakers) is maintained when the aircraft is again powered up. Failure of one EMS CDU does not affect the other. Both EMS CDUs display the same information unless the operators are performing independent tasks on their own EMS CDU.
During periods when the data displayed on the screen has not changed and there has been no operation input for two minutes, the EMS CDU display will go into a standby mode. In standby mode the screen will go dark. This mode is a screen saver feature and corresponds to the dark cockpit concept.
The EMS CDU gives control of some control switches installed in the ACPC, DCPC, and SPDAs. It also gives the condition of the control switches as follows:
- ON (switch closed), OFF (switch open), or INOP (CB either LOCK, OUT, or TRIP) for a type 1 control switch
- OFF (reset disabled), RST (reset enabled), or INOP (CB either LOCK, OUT, or TRIP) for a type 2 control switch
- NORM (stall computer in usual mode) or REV (stall computer in reversion mode) for a type 3 control switch
The EMS CDU control panel has a display screen and control/display keys for control of operation of the electrical power distribution system and other aircraft functions. A brightness control panel is installed to give fine brightness control of the display.
Note:
The EMS CDU display will not go into STBY mode if there are highlighted CBs in the status list.
Power-Up
The EMS CDUs show the PLEASE WAIT... EPDS STARTUP IN PROGRESS message while it checks for correct ARINC 429 communications with all processor controlled power centers and distribution assemblies (PCDAs).
The software shows in the lower left corner of the EMS CDUs an S character for a slave CDU and an M character for a master CDU. Initially, both CDUs power up as slaves if all CBs are IN, or as master otherwise. An EMS CDU will become master when key selections are made such as acknowledging a tripped breaker. Both CDUs may be masters.
If there have been no key selections or the data displayed has not changed within two minutes of power-on or the last selection, the screen will go dark. The dark screen is a screen saver standby mode for the EMS CDU.
There are six display select keys on each side of the CDU screen. These keys are used for selecting menu items. The keys on the right side are also used for toggling the status of selected items. Eight function keys along the bottom of the screen provide selection of the main menus as follows:
- Three circuit breaker keys (STATUS, SYSTEM, and BUS)
- Two page keys (PREVIOUS PAGE and NEXT PAGE)
- Two system keys (CNTL and TEST)
- One bus key, (EMER CONT)
Loss of communication will be indicated by dashes on the display.
Status
The status option display a list of: OUT, TRIPPED and LOCKED out CBs. All labels line up with a Display–Select function key. Depressing a left button highlights the line, or if already highlighted, causes it to be unhighlighted. Once highlighted, if a right Display-Select function key is then depressed, the selected CB will change state (IN or OUT). Repeated selection of the STATUS key has the same effect as selecting the NEXT PAGE key.
Trip CB
All tripped CB(s) will appear at the top of the screen of status menu page No. 1 and will also be highlighted. There will also be a CB trip advisory CAS message posted whenever there is a tripped CB detected by the EMS CDU.
The tripped CB can be acknowledged by pressing the highlighted CB left or right display key. The status of the tripped CB will change from TRIP to OUT.
The acknowledged CB will have moved down in the list and be displayed as OUT. Any unacknowledged CBs will remain at the top of the status menu page No. 1. Once all the CBs are acknowledged, the CB TRIP advisory CAS message is removed.
System
The SYS function key selection displays a list of aircraft systems. System selection is made via the display keys on either side of the CDUs. Selected system circuit breakers are then displayed and may be selected via the left side display keys and toggled IN/OUT via the right side display keys.
Each system label lines up with a display-select key. Depressing a left or right key accesses the CB list for the selected system. Selecting the left display-select key highlights the aligned circuit breaker. Depressing the right display select key will toggle the circuit breaker state. Repeated selection of the SYSTEM key has the same effect as selecting the NEXT PAGE key.
Bus
The bus function key displays aircraft CBs associated by electrical buses. Unlike the status page, all CBs are displayed (TRIP, OUT, LOCKED, IN and Invalid (---)). The bus set list lines up with a display-select keys. Depressing a left or right key accesses CB list for the selected bus. Once in the CB list, selecting the left display select key highlights aligned system or circuit breaker. Depressing the right display select key will toggle the circuit breaker state.
Display-Scroll Function Keys
The display keys are used to select the specific options shown on the text screen. There are twelve illuminated momentary push-button switches mounted, six on each side of the screen.
Two display-scroll function keys are located below the display:
Previous Page
This key scrolls the list to the previous page when the page has more than six items (advances to the last page if the first page is being displayed).
Next Page
This key scrolls the list to the next page when the page has more than six items (returns to the first page if the last page is being displayed).
System Function Keys
Two system function keys, CNTL and TEST, are located below the display:
Control Function Key
The CNTL function key displays system controloptions integrated in the EMS CDU to reduce thenumber of cockpit control switches. Depressing aleft display select key highlights the system label.Once highlighted, depressing a right display selectkey toggles the system from ON to OFF except forthe STALL WARN ADVANCE, which togglesbetween NORM and REV and the humidifierwhich toggles between AUTO and OFF.
Test
The TEST function key displays specific systemtest options. Depressing a left display select keyhighlights the system test label. Depressing theassociated right display select key initiates the testand line indication toggles from OFF to TEST.Depressing the right display select key a secondtime aborts the test.
When the selected test is completed, the lineindication toggles from TEST to OFF and the nextline is highlighted automatically. Only one test canbe performed at a time.
Seven pre-flight tests are available:
- Fire test
- Stall test
- Aural warning tests (1 and 2)
- Lamp tests (1 and 2)
- Ram air turbine (RAT) test
Fire Test
(Duration approximately 15 seconds)
Depress the FIRE TEST right display select keyand note the following:
- Fire aural warning is activated
- Master warning lights flash
- Fire DISCH handles lights illuminate
- Fire DISCH handles solenoids are energized
- L and R ENG FIRE warning message comes on
- APU FIRE warning message comes on
- MLG BAY OVHT warning message comes on
- SMOKE warning messages come on as percompletion smoke detectors item
- FIRE icons are displayed in the engine ITTgauges on the EICAS primary page
- When the FIRE TEST is complete, all warningmessages and icons go out, fire aural warningdeactivated, master warning lights go out, fireDISCH handles lights go out and the solenoidsare deenergized
Stall Test
(Duration approximately 20 seconds)
Depress the STALL TEST right display select keyand note the following:
- Stick shaker no. 1 activates for a short time andis deactivated
- Stick shaker no. 2 activates for a short time andis deactivated
- STALL icon is displayed (flashes) on the PFDsduring activation of shakers
- Both shakers and the pusher (control columnforward) are activated simultaneously and theSTALL icon remains displayed (flashes)
- The IGN icon is displayed on the engineindications of the EICAS
- The shakers, pusher, STALL and IGN icons aredeactivated
- The pusher is reactivated (control columnsforward) and the STALL icons are displayedagain
- The pusher and STALL icons are deactivated
Aural Warning Test
(Duration approximately 60 seconds)
There are two aural warning tests. They are labeledas:
- AURAL WARNING TEST 1
- AURAL WARNING TEST 2
Depress the AURAL WARNING TEST 1 (2) rightdisplay select key and note the following:
- Aural warning test 1 (2)
- “STALL” aural
- Overspeed tone
- Emergency descent (optional)
- Triple chime tone (master warning)
- “NO TAKEOFF” aural
- “LEFT ENGINE FIRE” aural
- “RIGHT ENGINE FIRE” aural
- “APU FIRE” aural
- “SMOKE” aural
- “CABIN ALTITUDE” aural
- “GEAR BAY OVERHEAT” aural
- “LEFT REVERSER UNLOCKED” aural
- “RIGHT REVERSER UNLOCKED” aural
- “NORMAL BRAKE FAIL” aural
- Single chime tone (any caution)
- “GEAR” aural
- Cavalry charge two times (autopilot)
- “AUTOTHROTTLE” “AUTOTHROTTLE” aural
- C-chord tone “ALTITUDE” aural
- Double C-chord tone (vertical track alert)
- Single chime (DH & MDA)
- Trim clacker tone
- “MINIMUMS” “MINIMUMS” aural
- “SELCAL” “SELCAL” aural
Lamp Test
(Duration approximately 20 seconds)
There are two LAMP tests. They are labeled as:
- LAMP TEST 1
- LAMP TEST 2
Depress the LAMP TEST 1 (2) right display selectkey and note the following:
- All overhead PBAs illuminate
- Glare shield panel lights illuminate along with the master caution and warning PBAs
- Pedestal PBAs and panel lights illuminate
- Copilot side console PBA (therapeutic oxygen) illuminate
- Oil replenishment panel (flight deck) PBAs illuminate
RAT Test
The RAT test lasts approximately 3 to 4 secondsand consists of the following steps:
AC synoptic page
- RAT icon is displayed
- Flow line from AC BUS 4 to the AC ESS BUS goes empty
HYD synoptic page
- RAT icon is displayed
DC synoptic page
- ESS TRU 2 is momentarily lost and the DCPC reconfigures accordingly
EICAS primary page
- Master warning and master caution lightsand several CAS messages are momentarilyposted as a result of the AC ESS BUS lost
(Duration approximately 3 seconds)
At the completion of the test, confirm that a RATGEN FAIL caution message is not displayed onEICAS.
BUS Function Key
Only one BUS function key, EMER CONT, islocated below the display.
The red EMER CONT function key displays thebus isolation control page. It also allows the mainAC buses, AC cabin power, DC buses and DC cabin power to be isolated.The EMS CDU prevents the simultaneous isolationof all available AC buses and/or DC buses. Depressing the left display select key highlights the selected bus. Depressing the right display select key toggles the selected bus from ON/OFF. A MAN OFF status CAS message will be displayed on EICAS and also on the associated synoptic page.
Maintenance Mode
To initiate the maintenance mode, the battery master switch is selected to the EMS position with all other power sources off. Once selected, the word MAINTENANCE will appear on the top line of the display. The maintenance mode is used to LOCK the system power feed electronic circuit breaker or contactor into a open position. Only the SYS key and BUS key menus are available in the maintenance mode. To lock out a system, the SYSTEM or BUS menus are operated in a similar way, with the difference being that when a CB is selected with the right display-select key, it will toggle through the choices IN, OUT and LOCKED.
When a CB is selected to LOCKED, the battery master switch has to be selected to the ON positionto enable the selection made in the maintenancemode. To unlock a CB, the EMS CDU must bereturned to the maintenance mode.
Extended Functions
The extended function mode (also known asdiagnostic mode) allows access to special test, diagnostic, and configuration features of the electrical system. They are as follows:
- Signboard menu
- Data menu
- Special test modes
The extended functions are only available with the aircraft on the ground. These functions are activated by depressing the CNTL function key, then depressing the lower left display key followedby the lower right display select key.
Pressing the EMER CNTL function key aborts the extended function mode. Access to the extendedfunction mode is inhibited in flight.
Signboard Menu
All ARINC 429 data bus communication for the electrical power distribution system (EPDS) passes through the EMS CDU. The EMS CDU has the capability to display all ARINC data labels it receives in signboard data format.
The signboard menu page automatically opens when the extended functions mode is accessed. The signboard menu may be selected by pressing the STAT function key while in the extended functions mode.
The signboard data displayed for each received label is 16 bits of binary and status data. The operator is able to select between data received from each of the EPDS members, and from DAUs (1 and 2), or data to be transmitted to the DAUs (1and 2), or the EPDS members.
Selecting one of the signboard menu options generates a signboard index for that data option (label number listing).
The signboard index is used in conjunction with Bombardier Global EDPS 429 internal communication specification RAE-L700-489 and Aircraft Maintenance Manual (AMM). Selection of one of the label number groups provides access to the binary and status data.
Data Menu
When in the extended functions mode, pressing the SYS function key will cause the data menu screen to be displayed. Two types of data are selectable from this screen; the ARINC bus counters and the CPU information for each of the EPDS assemblies.
Counters
The counters data indicates the numbers of labels received from each assembly and the number of labels transmitted by the EMS CDU. This number confirms that the EMS CDU is communicating with the associated EDPS assembly.
CDU Information
The CDU information key provides access to the status of the following:
- Active microprocessor
- Air and ground mode
- Software revision
- Checksum
The information screens for other EPDS assemblies will not display the CDU unit information. It will display the selected CDU input channel rather than selected DAU input channel.
Special Test Mode
Pressing the TEST key will display the Special Test screen. The special test option give access to the following option:
- Assembly
- Virgin start
- Swap microprocessors
Assembly
The assembly function allows for the association ofthe “virgin start” and “swap microprocessor”functions to a specific PCDA assembly.
Virgin Start
The virgin start option forces the selected assembly to perform a virgin start at the next power application. Virgin start option initialization causes all of the assemblies CBs to change to OUT status. Each circuit breaker must be manually reset.
Note:
The virgin start option is not to be used on Global aircraft without Bombardier request.
Swap Microprocessor
This function commands the selected assembly to momentarily force a process integrity fault from the active microprocessor. If the companion microprocessor of that assembly is not failed, it will become active and the other one will become the shadow.
System Operation
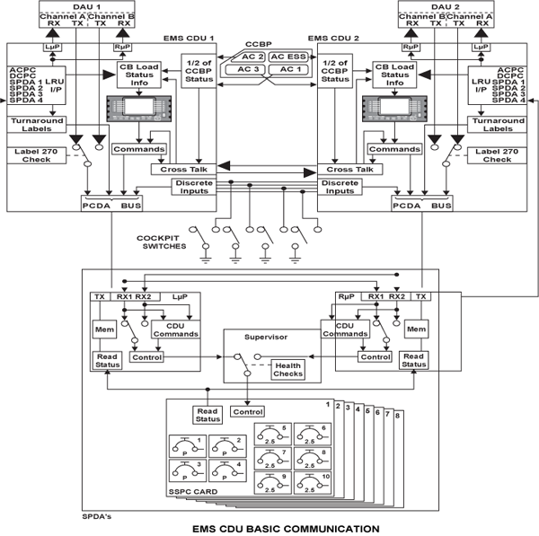
The EMS CDU is the hub of all communications between the electrical system power distribution components, integrated avionics computers (IACs) and the DAUs. It acts as a gateway to route all information between the DAUs and the powerdistribution assemblies, i.e. ACPC, DCPC, and SPDAs. A single EMS CDU is sufficient to handle all the communications for the electrical system. However, the two EMS CDUs are required to get the complete electrical system status and operation.
The DAUs in the form of the general purpose BUS information.
- Thermal circuit breaker status from half of the CCBP
- Discrete input status from various cockpit switches and LRUs; and
- The electrical system status information sent from the power distribution assemblies
The EMS CDU receives inputs and sends outputsin different format as follows:
Inputs:
- Discrete
- CCBP thermal CB status
- Cockpit control switches status
- LRU status
- Digital (ARINC)
- DAU 1 and 2 provide cockpit switches and LRU status
- Power center distribution assemblies(PCDAs) provide electrical system statusinformation
Outputs:
- Digital (ARINC)
- EICAS and CAIMS information to DAU 1and DAU 2
- Electrical system status information to allPCDAs
DAU General Purpose Bus Information
A single EMS CDU receives two channels of general-purpose BUS information. EMS CDU 1 receives the information from DAU 1 channel A and B, while EMS CDU 2 receives it from DAU 2 channel A and B. The two channels are routed to the EMS CDU, channel A information is routed to the left microprocessor and the channel B information is routed to the right microprocessor. Only one of the two channels can be forwarded on to the EMS CDU internal power controller distribution assembly (PCDA) BUS, so the active microprocessor determines which channel shall be used. The "ARINC label 270 from DAU" is monitored to determine the health of the general purpose BUS. A bit is set to "1" if the label is being received and "0" if it is not. The active microprocessor compares these status bits and, if one of the status bits is greater than the other, it will be chosen to be the prime channel and its information is forwarded to the PCDA BUS transmitter.
Note:
There must be a difference between the two labels 270 bit status before the active microprocessor will change the channel. If both bits are set to a high (1), the EMS CDU selects channel A by default.
The information on the general purpose BUS is required by all the power distribution assemblies. In addition, the EMS CDU sets various states of operation, i.e. air/ground mode, and provides variables in logic equations to control the output state of a controlled load, i.e. hydraulic pump AUTO state. Report RAE–L700–440 identifies all the variables that require information from the general-purpose BUS.
CCBP Thermal Circuit Breaker Status
The “status” wires on each of the thermal circuitbreakers on the CCBP are routed to the EMSCDUs. To save on wire duplication, not all statuswires go to each EMS CDU. The circuit breakerson AC BUS 1 and the AC BUS 2 have their statuswires routed only to EMS CDU 1. The circuitbreakers on AC BUS 3 and the AC ESS BUS havetheir status wires routed only to EMS CDU 2.
Since all the CB status information must bedisplayed on each EMS CDU, the EMS CDUsshare their particular CCBP status information inorder to build up a complete picture of the CCBPstatus.
The status wires on the circuit breakers can onlyprovide two possible states: IN or OUT. The EMSCDUs report three states for each circuit breaker:IN, OUT, and TRIP. The EMS CDUs always reporta TRIP if the actual CB status wire indicates OUT.The EMS CDUs change the CB status from TRIPto OUT only by operator input. The change ofstatus from TRIP to OUT is carried out bydepressing the associated display select key.
On EMS CDU power-up, if a CB status is detectedas OUT, the status is displayed as TRIP (if notacknowledged previously). If the EMS CDU isunable to detect the CB status, the display status isdashed (----).
Discrete Inputs
Various cockpit control switches and discrete outputs from some LRUs are routed directly into both EMS CDUs to allow operation of aircraft systems loads that are directly controlled by the electrical system, i.e. landing lights.
The state of the discrete inputs is placed directly onto the PCDA BUS to be broadcast to all power distribution assemblies. The assemblies monitor the state of these switches that are used as variables in the logic equations to determine the output state of controlled loads.
Electrical System LRU Status Information
Each EPDS assembly, that has a microprocessor, communicates its status to the EMS CDU by a direct ARINC 429 connection. The information received by the EMS CDUs contains the following:
- All CB load status information that may be displayed on the EMS CDUs
- All the information to be forwarded to the DAUs for the AC & DC ELEC synoptic pages and to post CAS messages
- CAIMS information that is also forwarded to the DAUs for CAIMS display
- Any internal LRU status information that may be accessed via the EMS CDU extended function mode
Electrical System Turnaround Labels
Information generated inside one of the electrical system power distribution assemblies may be of use by another electrical system assembly. For the information to get from one unit to another, the EMS CDU will receive the information and rebroadcast it to the other LRUs on the internal PCDA BUS. The ARINC labels that are broadcast in this fashion are dubbed "turnaround labels". Currently there are only five turnaround labels.
An example of turn around information is the RATLC status gathered by the DCPC which is used by the ACPC for the AC ELEC synoptic page. Another example is the AC BUS powered status generated by the ACPC but required by SPDA 1 to control the RAT DEPLOY SOL load.
Linked EMS CDU Displays
The EMS CDUs are designed to communicate with each other when both EMS CDU screens have been in standby for more than two seconds. Activation of a function key (other than PREV PAGE) will make the selected EMS CDU the primary display and the other the secondary display.
The secondary CDU is linked to the primary one and reflects any of the primary EMS CDU key selections. Information displayed on both EMS CDUs then reflects the current information within the individual CDUs. The two EMS CDUs become unlinked and subject to individual control when any key of the secondary CDU is pressed. If only one CDU is in standby and a new list is started at the active CDU, then the CDUs become linked. Display linking is available in both normal and maintenance modes. An asterisk "*" at the bottom left corner of the secondary CDU display screen identifies the linked displays.
System Monitoring
The EMS CDU built-in test (BIT) and continuous built-in test (CBIT) perform the following functions:
- Fault detection
- Fault isolation to an LRU level
- Fault storage in non-volatile memory (NVM)
- Provide status information to the CDU (for EICAS transmission)
- Respond to CAIMS commands and provide fault information to CAIMS
Power-On Built-In Test
Power-on BIT is performed upon the initial application of power. Two types of power-on BIT are provided.
- Cold start BIT is performed when the aircraft is in ground mode. The test takes less than500 ms. Cold start BIT performs the tests that follow:
- Microprocessor board test – cold start BIT performs the test on the microprocessor,pattern tests on data memory and a program memory checksum
- Configuration check – cold start BIT makes sure the integrity of the hardware configuration
- Warm start BIT is performed when the aircraft is in flight mode. The test takes less than100 ms. Warm start BIT performs the tests that follow:
- Microprocessor board test – warm start BIT performs a limited test of the microprocessor and tests the parts of the data memory that are not used
- Warm start BIT makes sure that the hardware configuration is satisfactory
- Microprocessor board test – warm start BIT performs a limited test of the microprocessor and tests the parts of the data memory that are not used
Continuous Built-In Test
Continuous built-in test (CBIT) is performed whenever the system is powered (except during other BIT tests) and does not interfere with the normal operation of the system. The tests include reasonableness checks on input data and computed results, loop integrity checks, detection of input buffer overruns and process monitoring tests. Also a continuous test of the ARINC 429 communications link is performed.












































