04/27/16
Overview
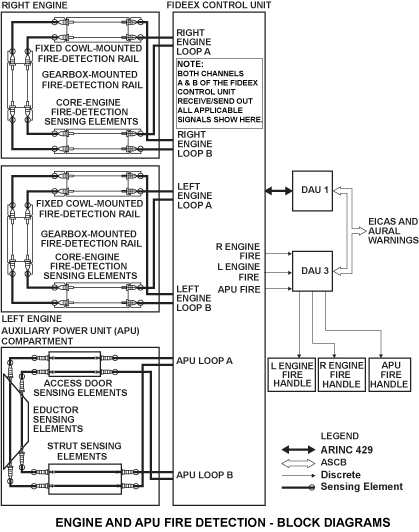
The APU fire-detection system monitors the APU compartment for a fire condition. The sensors are connected to the fire-detection and extinguishing control panel.
The APU fire-detection system has dual-loop sensing elements and each loop has three sensing elements. Two elements attach directly to the aircraft structure and the third one to a support tube. The two APU fire-detection loops connect to the aircraft wiring harness to the control unit. The resistance between the inner wire of the sensing elements and the outer casing decreases as the temperature increases. The control unit monitors the resistance of each loop. When the resistance is at a preset value the control unit sends a signal to the data acquisition unit (DAU). The DAU causes the engine indicating and crew alerting system (EICAS) to show the applicable warnings in the flight compartment. The EICAS also energizes the applicable fire handle lamp, gives an aural warning and a voice warning. When the fire is gone, the system removes the warning and sets itself again.
The APU fire detection system is very similar to those of the engines. The APU also has two independent loops, Loop A and Loop B, like those on the engines. Each loop has three detectors connected in a series circuit. In order for the FIDEEX control unit to trigger the APU fire warnings, both the loops must sense a fire condition. Similar to the engine, the APU fire warning is also protected against false warnings due to shorts/opens.
Eductor Sensing Element
The eductor sensing elements are located in the APU compartment on the top of the eductor of the APU. There are two parallel elements,one for each loop. The left end of the elements connect through aircraft wire harnesses to the strut sensing elements. The right end of the elements connect through aircraft wire harnesses to the hatch sensing elements. The approximate trip point for the eductor sensor is 332 °C/629 °F.
Hatch Sensing Element
The hatch sensing elements are located in the APU compartment on the right APU door. There are two parallel elements, one for each loop. The forward end of the elements connect through aircraft wire harnesses to the control unit. The aft end of the elements connect through aircraft wire harnesses to the eductor sensing elements. The approximate trip point for the hatch sensor is 204 °C/399 °F.
Strut Sensing Element
The strut sensing elements are located in the APU compartment on a tube on the lower left strut. There are two parallel elements, one for each loop. The forward end of the elements connect through aircraft wire harnesses to the control unit. The aft end of the elements connect through aircraft wire harnesses to the eductor sensing elements. The approximate trip point for the strut sensor is 199 °C/390 °F.
Common Maintenance Precautions on Detection Systems and Detectors
The following common points must be observed during maintenance/troubleshooting with respect to the engine, APU and wheel well fire detection systems:
- Particular care should be taken during inspection of firewire loops to ensure that the insulating medium does not seep out of the wire, nor should foreign matter be allowed to contaminate the medium, since the trip points of the elements can become downgraded in either of these conditions
- The element at each location is specially tailored to maintain a specific resistance value to ensure that its trip point is within acceptable limits. Therefore, replacement wires must match the specification for the particular location where it is installed
- The NVM of the FIDEEX CU records all significant faults for future retrieval by the airplane's CAIMS system, and applicable maintenance action as prescribed in the AMM must be undertaken as specified, within time limits imposed
Caution:
In order to preclude the failure of firewires in service, it is important to handle all detector elements with extreme care and to clamp them properly to prevent their vibration or chafing with other components.
Testing
The various warnings and the associated detection systems can be function-tested using either one of the two EMS CDUs (Electrical Management System Control Display Units) in the cockpit, by first selecting FIRE PROTECTION System and then TEST.
Note that the sensor elements are not physically heated to verify their operation during this test. Instead, a resistance value (equivalent to the trip value of the detectors) is used by the control unit to simulate a "trip" of the loops. However, a check for continuity in the core wires, and for an absence of shorts in the elements, along with an integrity check of the entire circuits is performed by the FIDEEX CU during this test.
Serviceability of each system is confirmed if the related CAS and aural warnings, as well as the red lamps in the three fire handles, are activated during the test.
09/10/20
Component Location Index
| Component Location Index | |||
|---|---|---|---|
| IDENT | DESCRIPTION | LOCATION | IPC REF |
| E44/E45 | EDUCTOR SENSING ELEMENT | ZONE(S) 321/322 | 26-12-01 [ GX ] [ GXRS ] [ G5000 ] |
| E42/E43 | HATCH SENSING ELEMENT | ZONE(S) 321/322 | 26-12-01 [ GX ] [ GXRS ] [ G5000 ] |
| E58/E59 | STRUT SENSING ELEMENT | ZONE(S) 321/322 | 26-12-01 [ GX ] [ GXRS ] [ G5000 ] |






