05/03/16
Overview
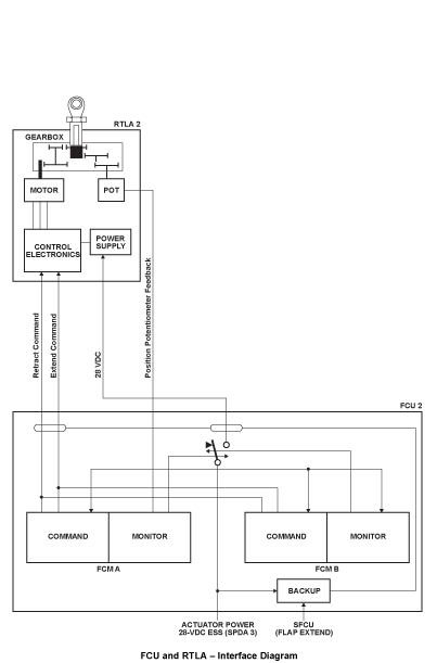
The rudder travel limiting system consists of the rudder travel limiting assembly and two flight control units. Travel limiting is supplied by the rudder limiter assembly. It gets its inputs from the rudder trim actuator and the yaw dampers by the yaw summer assembly and a control rod.
The rudder limiter assembly is installed on the midspar in the vertical stabilizer. Because of the large surface area on the rudder, protection must be provided to prevent excessive loading on the tail structure at high aircraft speeds. This is accomplished through the use of the rudder travel limiter system. As the airspeed increases, the amount of rudder travel permitted will be limited. The rudder travel limiter assembly controls a mechanical stop to limit the movement of the rudder power control inputs.
The rudder travel limiting system operates in function of airspeed and gives a limit of the load applied to the aircraft structure. In ground mode (WOW and <50 knots) full rudder authority will be available. After takeoff, the amount of rudder travel will be limited as a function of flap retraction or airspeed increasing above 155 knots.
Note:
Aircraft with the zero flaps takeoff configuration: Rudder travel limit is reduced to 25 degrees once obtaining 100 knots CAS.
The rudder travel limiting assembly actuators are controlled by their associated flight control unit (FCU).
05/03/16
Rudder Travel Limiter Assembly
The rudder travel limiter assembly has a mechanism which supplies a mechanical stop to the rudder control system to limit the movement of a bellcrank. It gets a direct input from the limiting actuator A2.
The rudder travel limiter assembly consists of the following components:
- Electromechanical actuators and connecting arm
- Limiter arm/roller assembly
- V-shaped stop cam
- RVDTs
The input from the rudder system summing mechanism is connected to one end of a V-shaped cam. The other end of the cam is connected to an adjustable rod that provides an input to the rudder PCU torque tube. A roller positioned within the “V-opening” acts as a stop. The further the roller is placed into the cam by the electromechanical actuators, the more the output to the PCU is restricted, therefore, limiting the rudders authority.
Rudder Travel Limiting Actuators
There are two rudder travel limiting actuators (RTLAs), actuator No. 1 and actuator No. 2. Each actuator is a DC motor which limits the movement of a bellcrank through an actuator operated cam when the airspeed is more than the limit. The actuator No.1, which is usually in the stand-by condition, supplies an output signal to the flight control unit (FCU) 1. The actuator No.2, which is usually in the active condition, supplies an output signal to the flight control unit (FCU) 2.
The FCU supplies 28 VDC power to the motor of its related actuator. The motor then operates a gearbox to change the position of the actuator which changes the movement of the cam. The limiting cam in actuator No.2 limits the movement of the bellcrank through a limiter arm. When the actuator is fully extended, the position of the bellcrank decreases the inputs of the control system to prevent the aircraft structure from an overload. Then, it limits the maximum movement of the rudder control surface is 2.4 degrees to the left and 2.4 degrees to the right.
The limiting actuators are installed side by side between FS1080.34 and FS1096.45 in the vertical stabilizer.
Rudder Limiter Position Transducers
There are two rudder limiter position transducers. They connect to electrical connectors on each side of the rudder travel limiter assembly. Each transducer supplies an output to its related flight control unit.
Each FCU receives Computed Air Speed, provided by the three Air Data Computers (ADC), and Flap position from one Slat/Flap Control Unit (SFCU). Horizontal Stabilizer (HST) position is received from the HSTA RVDTs via the FCUs. The two FCUs have their own peripherals and sensors to safely control the pitch feel. If Flap position is missing, a FCM will revert to the equivalent data broadcast by the other SFCU over the cross exchange buses.
Flight Control Unit
The Rudder Travel Limiting System (RTL) is controlled by two Flight Control Units.
FCU 1 controls the No. 1 actuator (RTLA 1) and FCU 2 controls the No. 2 actuator (RTLA 2). Within a FCU, the two FCMs operate in an active/standby basis. The 28 VDC power to the actuator comes directly from a separate circuit breaker (shared with Pitch Feel) into a switching device in the FCU. This switching device will de-power the actuator while in standby or stop it in the event of uncommanded movement. This is controlled by the monitor side of the FCMs.
Each FCU receives Computed Air Speed, provided by the three Air Data Computers (ADC), and Flap position from one Slat/Flap Control Unit (SFCU). The two FCUs have their own peripherals and sensors to safely control the Rudder Travel Limiting. If Flap position is missing, a FCM will revert to the equivalent data broadcast by the other SFCU over the cross exchange buses.
05/03/16
System Operation
The Electromechanical actuators are driven by the Flight Control Units (FCUs 1/2). As stated earlier, FCU 1 controls RTLA 1 and FCU 2 controls RTLA 2.
In normal operations RTLA 2 controls rudder authority. In the event of a failure of RTLA 2, all further movement is carried out by RTLA 1 with the RTLA 2 acting as a fixed length rod.
Position of the Limiter arm/roller is measured by two independent RVDTs, one connected to each FCU. Position of the actuator is measured by an integral potentiometer. For accuracy reasons, the FCU performs RTL control, using the RVDTs as feedback. The potentiometer (actuator position) and the RVDTs (limiter arm/roller position) are compared for failure monitoring purposes.
The RTLA receives inputs from the FCUs. When the actuator arm extends, it travels into a detent area on the cam. When the actuator arm is in this detent, the distance the cam can rotate is restricted, thus limiting rudder travel.
RTL Authority
The FCUs command Rudder limitation based on airspeed, flap and WOW inputs. The following represents the operating range of the RTL system:
- On Ground (WOW + <50Kts): 37 degrees
- Low Speed (In-flt & under 155 Kts): 37 degrees with flaps down, 25 degrees with flaps up
- High Speed (In-flt &over 155 Kts): 25 degrees reducing to 2.3 degrees (max RTL) at 405 Kts
Note:
Aircraft with the zero flaps takeoff configuration:
RTL: 37 degrees with flaps up, reducing to 25 degrees at 100 knots CAS.
FCU Engagement
After a successful SPOST, a fixed priority scheme in the FCUs automatically selects the active channel in charge of the RTL. FCU 2 will always attempt to engage first. Within an FCU, FCM A is active first. The FCM B will take over after failure of FCM A. This operation is transparent to the pilots until the second FCM fails to engage and one complete channel is faulted. Therefore, after a normal power-up (no failures), FCM 2A will control RTLA 2.
FCU Reconfiguration
When there is a failure in the active channel (actuator, FCU, loss of electrical power), FCU 1 is warned and takes over full control of the RTL. The system will never revert back to channel 2, even if it becomes valid again. This is because the actuator 1 has now moved from its midstroke position and will impede actuator 2 from controlling the lever on its full travel. For this reason, the reconfiguration from channel A to B has a ten second time delay to avoid change over upon electrical power transient. The failed channel is logged in Non-Volatile Memory for later recall and is inhibited. A ´RUD LIMITER FAULT´ advisory message will be displayed in EICAS.
If both channels have failed during operation, at flap extension the FCUs will issue an open loop command in an attempt to retract the actuators. In the case of loss of all FCMs, a separate electronic backup module located in FCU 2, will provide an automatic retraction of the rudder travel, limiting actuator No. 2 to low speed configuration. Retraction will be automatically triggered upon failure of the four FCMs and at flap extension. The backup module will power the actuator for 25 seconds toward the low speed configuration.
System Monitoring
09/25/20
Component Location Index
| Component Location Index | |||
|---|---|---|---|
| IDENT | DESCRIPTION | LOCATION | IPC REF |
| B41/B42 | RUDDER TRAVEL-LIMITING ACTUATOR | ZONE(S) 340 | 27-23-01 [ GX ] [ GXRS ] [ G5000 ] |
| MT130/MT168 | RUDDER-LIMITER POSITION TRANSDUCER | ZONE(S) 340 | 27-23-09 [ GX ] [ GXRS ] [ G5000 ] |
| A65/A66 | FLIGHT CONTROL UNITS | ZONE(S) 140BB/140 | 27-61-05 [ GX ] [ GXRS ] [ G5000 ] |







