Overview
The service compartment lights are divided into two groups, forward and aft service compartments. The nosewheel and avionics compartments are the forward service compartments. The auxiliary power unit (APU) and equipment compartments are the aft service compartments.
The light switches installed in the forward service compartment control the lights of the forward service compartment. The light switches installed in the aft service compartment control the lights of the aft service compartment. To keep the loss of aircraft battery power to a minimum, the lights are monitored and automatically set to off after 20 minutes.
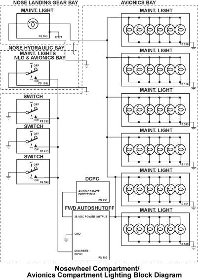
Nosewheel Compartment Lighting
The nosewheel compartment light gives light to the nosewheel compartment. It has a lens, a bulb, and a housing. It is installed on a mounting bracket on the forward wall of the nosewheel compartment.
The avionics batt direct bus supplies 28 VDC, through the DC power center (DCPC) and the auto-shutoff box, to the nosewheel compartment light. The nosewheel compartment and the three avionics compartment switches control the nosewheel compartment and the avionics compartment lights.
Avionics Compartment Lighting
The avionics compartment lights give light to the main and forward avionics compartments. It has six bulbs contained in a rectangular housing, a printed circuit board, and the necessary electrical connections for the 28 VDC power and ground. The main avionics compartment has five light units and the forward avionics compartment has one light unit. Each light unit is installed on a mounting bracket on the side of the lateral beams of the floor structure.
The avionics batt direct bus supplies 28 VDC, through the DCPC and the auto-shutoff box, to the avionics compartment lights. The three avionics compartment switches and the nosewheel compartment switch control the avionics and the nosewheel compartment lights. The avionics compartment switches are installed on three of the six avionics light mounting brackets.
The lights for both nosewheel compartment and the avionics compartment are controlled by the maintenance light switch located on the FWD EXT Service Control Panel or one of the three switches located next to the maintenance lights in the avionics compartment.
05/12/16
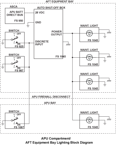
APU and Aft Equipment Compartment Lighting
The APU compartment light gives light to the APU compartment. It has a bulb contained in a housing, a lens, and a protective cover made of aluminum to prevent damage to the lens. It is installed on a mounting bracket on the forward wall of the APU compartment.
The aft equipment-compartment lights give light to the aft equipment compartment and the fuselage/stabilizer section. They have a bulb contained in a housing, a lens, and a protective cover made of aluminum to prevent damage to the lens. There are three aft equipment-compartment lights, two in the aft equipment compartment and one in the fuselage/stabilizer section. The two light units of the aft equipment compartment are installed on a mounting bracket of the top area of the structure. The light unit of the fuselage/stabilizer section is installed on the separation structure between the aft equipment compartment and the fuselage/stabilizer section.
The APU batt direct buss supplies 28 VDC, through the APU start contactor assembly (ASCA) and the auto-shutoff box, to the APU compartment light and to the aft equipment-compartment light. The APU compartment and the two aft equipment switches control the APU compartment light and the aft equipment-compartment light.
05/12/16
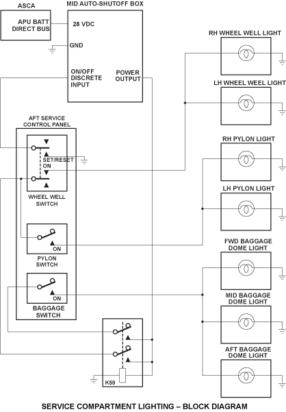
Main Wheel Compartment/Baggage Compartment/Pylon Area Lighting
The main wheel compartment lighting consists of a left and right 28 VDC incandescent light to provide area lighting. The baggage compartment lighting consists of three 28 VDC incandescent lights to supply baggage compartment area lighting. There are FWD, MID and AFT baggage compartment dome lights which are used for this purpose. The pylon lighting consists of a left and right 28 VDC incandescent light to provide area lighting at the aft service areas.
05/12/16
Autoshutoff Boxes
The lighting system includes two autoshutoff boxes to control the lights and prevent battery drainage should the technician fail to turn off the lights after completing maintenance procedures.
The auto-shutoff box has a cover that you can remove and a mounting flange with captive screws to attach to the aircraft structure. All electrical connections are made through an electrical connector on the forward of the unit. There are two auto-shutoff boxes, one is installed in the aft equipment compartment, and one is installed in the main avionics compartment. The auto-shutoff box in the main avionics compartment controls the nosewheel and the main avionics compartment lights. The one in the aft equipment compartment controls the APU and the aft equipment-compartment lights.
05/12/16
System Operation
Nosewheel and Avionics Compartment Lighting
The three avionics compartment switches and the nosewheel compartment switch control the avionics and the nosewheel compartment lights. The nosewheel compartment switch is installed on the forward external-services panel on the left side of the nose fuselage. The avionics compartment switches are installed on three of the six avionics light mounting brackets.
When any of the four toggle switches in the compartment are toggled once, a discrete input is received by the autoshutoff box, which then provides power to the Nosewheel/Avionics Compartment lights.
The autoshutoff box will turn off the lights approximately 20 minutes after the last manual switch operation. The lights will flash five to six times for approximately 10 seconds as a warning prior to shutting off.
Toggling any of the 4 switches twice within 3 seconds removes power from the lights.
Main Wheel Compartment/Baggage Compartment/Pylon Area Lighting
An auto-shutoff box or the cabin electronic system supplies the 28 VDC power for the main wheel lights, pylon lights and baggage lights. A set/reset toggle switch located in the aft external services panel controls the operation of the lights. The 28 VDC power from the APU start contactor assembly (ASCA) is routed through the auto-shutoff box. The wheel well toggle switch on the external services panel activates the auto-shutoff box, turns on the main wheel lights and enables the pylon and baggage lights.
The pylon and baggage lights may be turned on/off by selecting the individual pylon or baggage switch. The MID auto-shutoff box automatic/off/reset operation is similar to the AFT and FWD auto-shutoff boxes discussed previously.
APU Compartment and Aft Equipment Bay Lighting
The APU compartment switch is installed on the mounting bracket of the APU compartment light, and one aft equipment switch is installed on the mounting bracket of one of the aft equipment-compartment lights. The other one is installed on the mounting bracket of the fuselage/stabilizer section.
When any of the three toggle switches in the rear equipment compartment or in the APU compartment are toggled once, a discrete input is received by the autoshutoff box, which then provides power to the APU/AFT Equipment Bay lights.
The autoshutoff box will turn off the lights approximately 20 minutes after the last manual switch operation. The lights will flash five to six times for approximately 10 seconds as a warning prior to shutting off.
Toggling any of the three switches twice within 3 seconds removes power from the lights.
Autoshutoff Boxes
Three auto-shutoff boxes are installed on the aircraft. The FWD auto-shutoff box powered by the 28 VDC avionics battery direct bus controls the avionics compartment and nose gear bay lights, while the AFT auto-shutoff box powered by the 28 VDC APU battery direct bus controls the aft equipment bay and APU compartment lights.
The FWD auto-shutoff box is activated by a toggle switch located at the FWD ext. services control panel or three toggle switches located next to the maintenance lights.
The MID auto-shutoff box powered by 28 VDC APU battery direct bus, controls the pylon area lights, main wheel and baggage compartment lighting. These lights, via the mid auto-shutoff box are activated by toggle switches on the external services panel.
The AFT auto-shutoff box is activated by two toggle switches located next to the lights in the AFT equipment bay or a toggle switch on the maintenance light in the APU compartment.
The auto-shutoff boxes will supply 28 VDC to the maintenance/service lights in normal operation can be switched from standby to normal operation and will switch from normal to standby operation automatically. After 15 minutes in normal operation, the lights will automatically flash with a 1.5 second duration for a period of 10 seconds and return to normal operation but will shut off after 20 minutes (total time).
One quick toggle switch activation will return the auto-shutoff boxes to normal operation. Two quick toggles within 3 seconds will shut off the lights.
09/15/20
Component Location Index
| Component Location Index | |||
|---|---|---|---|
| IDENT | DESCRIPTION | LOCATION | IPC REF |
| DS32 | NOSEWHEEL COMPARTMENT LIGHT | ZONE(S) 123 | 33-31-01 [ GX ] [ GXRS ] [ G5000 ] |
| DS132/DS133 | MAIN WHEEL WELL LIGHTS | ZONE(S) 165/166 | 33-31-03 [ GX ] [ GXRS ] [ G5000 ] |
| DS33/DS34/DS35/DS36/DS37/DS38 | AVIONICS COMPARTMENT LIGHTS | ZONE(S) 140 | 33-31-05 [ GX ] [ GXRS ] [ G5000 ] |
| DS58 | APU COMPARTMENT LIGHT | ZONE(S) 310 | 33-31-09 [ GX ] [ GXRS ] [ G5000 ] |
| DS55/DS56/DS57 | AFT EQUIPMENT-COMPARTMENT LIGHTS | ZONE(S) 310/330 | 33-31-13 [ GX ] [ GXRS ] [ G5000 ] |
| A186/A189/A227 | AUTO-SHUTOFF BOXES | ZONE(S) 140/310 | 33-31-17 [ GX ] [ GXRS ] [ G5000 ] |
| DS129/DS130/DS131 | BAGGAGE COMPARTMENT DOME LIGHTS | ZONE(S) 251/252 | 33-31-21 [ GX ] [ GXRS ] [ G5000 ] |
| DS134/DS135 | PYLON LIGHTS | ZONE(S) 412/422 | 33-31-29 [ GX ] [ GXRS ] [ G5000 ] |













