05/05/16
Overview
The automatic-direction-finder (ADF) system receives the relative bearing data from a ground station. This data gives the aircraft's direction to a ground station with relation to the heading.
The ADF system is a remote-controlled receiver/antenna system. It receives the relative bearing data between 100.0 and 1,799.5 kHz, and maritime emergency voice-transmissions between 2,181 and 2,183 kHz.
Note:
The ADF receiver is one of the four modules installed in the VHF navigation (VHF NAV) unit 1 and 2. The VHF NAV unit is the line-replaceable unit.
The VHF NAV units are installed in the main avionics compartment on Global Express/XRS and in the avionics rack on Global 5000. A clamp holds each unit in a mount assembly. Each ADF receiver connects to one ADF antenna. The ADF antennas are installed on the top fuselage.
The ADF receiver connects to the cluster module in the VHF NAV unit through the radio communication bus (RCB). The cluster module supplies the interface between the RCB and the radio system bus (RSB). The ADF receiver receives the remote radio commands from the radio management system through the RSB. The cluster module also transmits the ADF audio signals to the digital audio bus.
The ADF system has a power-on self-test (POST) function that does a test of all of the system components. The POST starts after the system receives the pilot-activated self-test (PAST) command from the radio management system.
ADF Receivers
The ADF receiver weighs 2.6 lbs (1.18 kg) and operates with a +28 VDC power supply. It supplies +15 VDC to the amplifier circuitry installed in the ADF antenna subsystem.
The ADF receiver supplies the relative bearing data as ARINC 407synchro, DC sine/cosine, and RS 422 data. The ADF receiver has a mute function that rejects the interference caused by airborne high frequency transmissions. (This interference can cause some avionics equipment to show incorrect ADF bearing indications.)
The ADF receiver has four modes of operation:
- ANT (antenna) - The system receives the ADF transmissions but does not calculate the relative bearing
- ADF - The system receives the ADF transmissions and calculates the relative bearing
- BFO (beat frequency oscillator) - The system uses a BFO circuit to receive the CW transmissions
- VOICE - The system increases the intermediate frequency (IF) bandwidth of the ADF receiver to improve the quality of the ADF audio
05/05/16
ADF Antennas
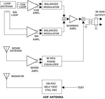
The ADF antenna is a self-contained amplified antenna system that uses sense and loop antennas.
- The sense antenna is a vertically-polarized antenna that receives the AM voice transmissions
- The sine and cosine loop antennas are horizontally-polarized, perpendicular antennas that receive the relative bearing transmissions
Each ADF antenna has a three-conductor coaxial connector that connects to one ADF receiver. The antenna has a maximum weight of 3.7 lbs (1.68 kg) and is installed on the top of the center fuselage.
The ADF antenna system has a self-test function that does an operational test of the ADF system components. If all the ADF components operate correctly, the ADF system supplies a 1 kHz sound and a bearing indication of 135 degrees.





