05/03/16
Overview
Note:
The Enhanced Vision System (EVS) is applicable via Post SB 700-34-037 for Global Express, or via Post SB 700-1A11-34-005 for Global 5000, or via Post SB 700-34-033 for Global XRS.
The EVS consists of the infrared sensor unit (ISU), an infrared window (IRW) and fairing, an EVS heater control unit, a video processing module installed in the head-up display (HUD) computer and the on/off brightness control knob.
The EVS uses a head-up display (HUD) system and a forward-looking infrared sensor unit (ISU). The ISU senses the infrared image through a sapphire window. The HUD system displays a symbology which is made of a combination of symbols depicted in stroke and of symbols embedded in the master image dedicated to EVS operations.
The EVS Ice Protection System (EVSIPS) makes sure that the sapphire window is free of ice during icing conditions. It prevents the ice build up on the sapphire window and the EVS fairing. This system sends control and status data through the data acquisition unit (DAU).
The infrared image is displayed on the HUD combiner along with other HUD data and also be displayed on the FMS CDUs.
The operational objective of the EVS is to provide the flight crew with improved situation awareness during the critical flight phases such as take-off, approach and landing. It will therefore contribute to enhance overall flight safety. The EVS provides increased visual range and may allow the pilot to acquire reference visual cues at decision height (DH) so that he can continue the approach.
The EVS controls are located on the aircraft glare shield panel. The EVS system may be monitored and tested through CAIMS.
Infrared Sensor Unit (ISU)
The ISU is an LRU installed on the topside of the nose of the aircraft. The ISU provides to the HFDS and FMS CDU a monochrome video image in RS 170 standard. The Infrared Sensor Unit (ISU) is mounted inside the aircraft TRU bay behind an infrared window (IRW) and fairing mounted on the topside of the nose of the aircraft. The IRW and fairing are equipped with heaters that are controlled by the EVS Ice Protection System controller.
The ISU senses the infrared image through a sapphire window referred to as the IRW. The IRW allows the ISU to see the forward scene of the aircraft while protecting the ISU from the outside environment. Four mechanical attachment points provide for a mechanical interface of the unit and the aircraft structure. Adjustable links allow alignment of the unit in roll, pitch and displacement in the vertical and lateral axis in reference to the aircraft longitudinal axis. The housing of the unit is pressurized with nitrogen. Nominal pressure is 8 PSI. A 30 PSI pressure relief valve is integrated into the unit.
The ISU will not operate without an aircraft identification tag (AIT); this is to prevent unauthorized use of the sensor. The AIT is installed in the forward equipment compartment.
Infrared Window (IRW)
The infrared window (IRW) is a sapphire crystal window with an integrated heater installed in the EVS heated fairing. It allows the ISU to detect thermal images outside the aircraft while maintaining an ice and mist free surface. This prevents ice buildup from the outside environment and condensation from the inside of the forward equipment compartment.
The IRW is designed to permit the ISU to detect external light and heat sources that are within the spectrum of the sensor without any significant attenuation of the signal.
Heated Fairing
The EVS Heated Fairing (EVSHF) is a cast aluminum body with a heater mat vulcanized to the inner surface of the body. The heater mat has three zones of differing watt densities, to account for the variation of accretion and heat transfer rates along the body of the fairing. The heater mat is comprised of resistive wires embedded in a silicone substrate, which is then vulcanized to the inner mould line of the cast body.
To minimize the potential effects of radiating heat from the fairing upon the ISU image, a neoprene thermal insulating mat is bonded to the inner surface, over the heater mat. The three zones of the heater are electrically connected in a Wye-Star configuration.
10/04/19
EVS Heater Controller (EVSHC)
The EVS is equipped with an Ice Protection System for both the IR Sapphire Window (IRW) and Fairing. This system is comprised of a heater controller, thermal sensors, and heating elements. The heater controller is activated upon Cowl Anti-Ice selection, it will control heaters embedded in the IRW and the EVS Fairing. Fairing regulation is based on TAT, while window de-misting functions are provided based on SAT input. These functions are designed to maintain clear view for the EVS and minimize the effect of potential ice build-up.
The EVS heater controller (EVSHC) is a DC powered unit. It is located in the upper RHS of the nose bay. The power distribution of the EVSHC is controlled using zero-crossed Heater Power Switches (HPS) and redundant Fail Safe Relays.
Video-Processing Module (VPM)
The EVS capable Head Up Flight Display Computer (HFDC) includes a Video Processing Module (VPM) that performs all the functions related to the generation of an EVS image. The VPM is installed in a previously spare module slot inside of the HFDC.
The HFDS has two fully segregated channels ("command" and "monitoring") connected to the aircraft sensors.
The command (COM) channel is used for input validation and selection, display computation and symbol generation.
The monitoring (MON) channel is used for full monitoring of critical symbology generation. It also performs the management of the HUDS system diagnostic.
EVS Control Panel
The EVS controls are installed on the cockpit glareshield panel. They consist of two multi-function rotary knobs to allow the operator to interface with the EVS system.
The EVS-HUD knob controls the functions that follow:
- The EVS on/off operation
- The sensor image brightness
- The HFDS on/off operation
- The projector symbology brightness
The EVS contrast knob controls the functions that follow:
- The sensor video image contrast
- The sensor gain control function
- The sensor non-uniformity calibration (NUC)
EVS Clear Switch
System Operation
Infrared Sensor Unit
The Infrared Sensor Unit is capable of providing additional visual range in comparison to the human eye as validated during flight-testing in various lighting and weather conditions. The ISU consists of a focal plane array, optical lens assembly and electronics to output a real time video signal (RS 170) to the HFDC and FMS CDU.
The video spectrum of the ISU is in the 1 to 5 µm band where runway, airport, obstruction lights, landscaping and runway markings are visible to the sensor. The ISU provides a monochrome video image in RS170 standard to the HFDC and FMS CDU #2. Both video outputs are individually buffered inside the ISU.
The HFDS displays the IR image via the projector on the combiner and generates the raster symbology that is embedded into the IR image.
When stroke is selected (EVS Clear Switch) the HFDS operates in stroke mode as a HUD without the EVS function. The HFDC is the master Unit, interfacing with the ISU and other aircraft systems.
Applying Power to HUD
The HUD computer (HFDC) is the main interface between the EVS and aircraft systems. It also controls the ISU. Therefore prior to applying power to the ISU the HFDC should be turned on first. When the HUD is turned on, symbology will be displayed on the combiner after an OPU warm up period that is less then 60 seconds.
EICAS will display a white HUD ON message.
Applying Power to EVS
The ISU is turned on by rotating the potentiometer marked EVS clockwise, out of the OFF detent.
The ISU will start to cool down until the Focal Plan Array (FPA) has reached a operating temperature of 77 degrees Kelvin. This cool-down cycle lasts approximately 7 to 10 minutes. When the ISU has completed its power up the HUD mode labeled "EVS" is displayed. After the completion of the cool-down cycle and a follow on calibration phase of 22 seconds "EVS CAL" the HUD will change the displayed mode annunciation to "EVS ON".
The EICAS annunciation "EVS ON" will be visible as well and the HUD and FMS CDU are capable of displaying the IR image.
The EVS image and embedded raster symbology can only be displayed if the hand wheel "EVS CLEAR" switch is in the NORM position.
EVS status messages are displayed above the FD Vertical Capture Mode.
EVS : Indicates that the sensor is commanded on but has not yet reached its operating temperature.
EVS CAL : Indicates that the sensor is in the Calibration Phase following a pilot request.
EVS CLR: Indicates that the system is capable of displaying an image but the clear switch is in the "image cleared" position.
EVS ON: Indicates that the sensor image is displayed.
Upon EVS failure, the strike thru and boxed message will be displayed in place of the EVS status message.
The strike thru and boxed EVS failure annunciation may be displayed even when the EVS has not been switched on. If the HUD detects a failure of its own video processing capability, the message will be displayed.
If the message is displayed while the EVS is commanded off, the pilot can cancel it by toggling the EVS clear switch (NORM to CLR to NORM). This procedure will not cancel the associated EICAS message.
EVS Control Panel
The EVS control panel is located on the left pilot glareshield and includes a dual-function control knob. The rotary OFF-MAX function controls system power and display brightness while the center PUSH/CAL button is used to carry out a calibration of the focal array in the IRU. The EVS image is enabled on the HUD when the HUD is operating, the EVS control knob is rotated clockwise and the ISU focal array has completed its cool down cycle (7-10 minutes). A text indication of EVS is displayed on the HUD during the cool down period. This is replaced with EVS ON, following the cool down cycle and completion of a calibration function.
The EVS image is enabled on the FMS CDU 2 when the EVS is powered and the VIDEO button, located on the upper part of the CDU, is pushed.The EVS image is not available for display on FMS CDUs 1 and 3.
EVS Display Brightness
The EVS image brightness and contrast are controlled by the rotary function of the EVS control knob. The 12 o’clock position is the recommended EVS control setting for instrument meteorological conditions (IMCs), while the setting may be adjusted to obtain the optimum image in visual meteorological conditions (VMCs).
The adjacent HUD OFF/BRT control is used to control the overall projector brightness affecting symbology and image brightness, but not image contrast. The HUD OFF/BRT and EVS OFF/MAX brightness control interact in order to make it impossible to provide an EVS image that is brighter than the HUD symbology. In other words, EVS image brightness cannot be increased above the value set by the HUD brightness control. If HUD brightness is low, EVS brightness will remain low and cannot be increased. This ensures that HUD symbology is always available in various lighting conditions.
Both EVS brightness and contrast affect only the video signal transmitted by the HUD computer to the HUD projector, not to the FMS CDU.
The HUD includes an ambient light detector which adjusts HUD and EVS brightness for day and night conditions.
The following procedure is used to set the EVS Brightness:
- Set the EVS NORM/CLEAR switch to CLEAR
- Adjust HUD OFF/BRT control to the minimum setting that allows acceptable readability of the HUD symbology in the current ambient lighting conditions
- Set EVS NORM/CLEAR switch to NORM
- Adjust the EVS OFF/MAX control to the 12 o’clock setting. This setting should allow the natural, external scene to be visible "thru" the IR image
An illuminated scene, either by daylight or the landing lights, should be much more visible than the EVS image. The natural view of the runway during flare and landing should overpower the EVS image.
EVS Clear Switch
An EVS image clear switch is installed on the outboard horn of the left control wheel and is used to remove the IR display or to carry out a consolidation check.
The EVS clear switch includes a NORM position and a CLR position. The CLR position can be used at any time to remove the EVS IR image and raster symbology from the combiner while maintaining the HUD flight symbology by reverting to the stroke mode.
Removing the IR image may be done to verify the normal vision without IR enhancement or to deal with an EVS malfunction that could impair thepilot’s normal view through the combiner and windshield.
EVS Sensor Calibration
Over time, the individual IR detectors of the focal plane array require recalibration. A calibration cycle is automatically carried out at each power-up.
If the pilot determines that the EVS image is degraded, pressing the CAL button on the EVS control panel will activate the calibration function.Pressing and holding the CAL button for more than 10 seconds initiates a long calibration cycle, taking up to 22 seconds. Holding the CAL button for less than 10 seconds activates a short calibration cycle which removes the IR image for approximately 6 seconds and recalibrates the ISU. This short cycle is normally used to correct a "burn in" image.
A status message of EVS CAL is shown on EICAS and the EVS/HUD when a calibration has been requested by pilot selection.
Clearing the IR Image on the HUD
If the pilot desires to remove the IR image from the HUD, utilization of the clear switch reverts the HUD to stroke symbology. The function of removing the IR image is implemented to aide in acquiring or verifying the normal vision without IR enhancement or to cope with any malfunction of the Enhanced Vision System that could impair the pilot's normal view through the Combiner and Windshield.
De-Ice / Anti-Ice
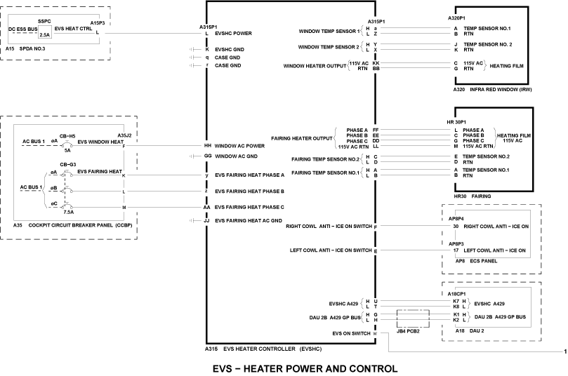
The EVS Ice Protection System (EVSIPS) is automatically activated upon selection of either Left or Right Cowl Anti-Ice (CAI) switch while in flight only. The EVSHC, powered by the 28 VDC bus one ice protection mode which activates embedded heaters within the EVSHF and IRW using 115 VAC power. The heater controller then monitors the cycle with the use of embedded RTD temperature sensors.
The heated surfaces are monitored by two RTDs each. The fairing being cyclically heated and not controlled to a given temperature, has two overheat detection RTDs. The IRW, which does control to a specific temperature set point, has one control and one (1) overheat RTD. Each sensor can assume both functions in case of a singe sensor failure. These sensors return their analog discretes to the EVSHC, noting that control and monitoring sensor channels, within the EVSHC, are kept independent for safety. The EVSHC communicates with DAU two to provide status and failure information to EICAS and CAIMS.
These de-icing cycles cause the fairing to heat periodically, shedding ice buildup before the thickness of the ice is sufficient to cause damage to the engine, should it be ingested. The de-ice method of ice protection of the fairing minimizes the amount of heat and power required to prevent ice build-up minimizing impact of thermal effects on the IR image.
The IRW is anti-iced by maintaining a constant temperature to remain "running wet" preventing impinging water from freezing. This IRW control temperature of 7.5°C ensures that the breeze side surface of the IRW remains above 0°C throughout the flight envelope.
The period of the de-icing cycle is 180 seconds. However, the duty time, or time the heaters are actually active within this time frame is variable, depending on the Total Air Temperature. The algorithm which represents this relationship is incorporated into the control software for the controller.
The algorithm implemented in the EVSHC controller is:
- For TAT < −25°C : ON Time = −0.553xTAT+13 seconds For −25°C =< TAT =< +2.15°C : ON time = −0.0133xTAT2 −1.218xTAT+4.68 seconds For +2.15°C < TAT : ON Time = 2 seconds when calculated ON time < 2, ON time = 40 seconds when calculated ON time > 40. And the overall resolution is 0.5 seconds.
- Because de-ice systems rely on moving air to displace or 'blow off' the impinging ice shape, this system is inhibited on the ground by use of the Weight on Wheels status as received by the EVSHC on ARINC 429. Operation of the IRW/Fairing heaters is inhibited at 51,000 feet, the service ceiling for the aircraft.
De-Ice and Anti Ice logic can be described as follows:
- [(IF L CAI = ON OR IF R CAI = ON) AND IF ALT =< 51,000 FEET AND IF ALL GEAR WOW = AIR AND WOW FAILURE CONDITION = FALSE AND TAT, ALT, WOW LABELS = PRESENT AND VALID AND ALL POWER PHASES=PRESENT) THEN ICE PROTECTION = ON]
- The EVSIPS duty cycle ensures that the ice shed from the fairing under normal operation is well within the engine ingestion limits. Analysis has shown that any ice shed would result in a near miss under side slip conditions only. As a result annunciation is provided for any heater failure with AFM instructions to avoid icing condition.
Defog
In non icing conditions and on ground, the heater controller initiates IRW defogging. This function heats the IRW to a temperature in excess of the dewpoint of the ambient air mass, to ensure that the visibility of the ISU is not obscured by condensation. This defog function is only operative while the EVS camera is ON; this status is determined by the heater controller by monitoring the rotary OFF-MAX EVS switch discrete input. Defogging is continuous when the EVS is selected ON.
The heater controller monitors and controls the IRW temperature to maintain it at a value to prevent misting due to condensation. The demisting regulation is assisted by the HUD controller, which calculates the defog setpoint, using an algorithm based on saturated air temperature, essentially SAT plus 8°C. This setpoint ensures that at all times, the surface temperature of the IRW would be in excess of the dewpoint to prevent condensation. This is then transmitted to the heater controller via the DAUs on ARINC 429.
The defog function is only in use when the EVS camera is ON, regardless of CAI position and is operative even if the Overhead Projector Unit (OPU) image is in CLEAR or STANDBY mode. When both EVS and CAI are selected, the EVSHC regulates the window to the higher of the values, either de-ice or defog. The window heat function is not inhibited at any time while commanded by either the EVS ON or CAI Switch, but does place a temperature operating range. This ensures the window is not heated above its qualified threshold on extremely hot days or in direct sunlight where the window may be heated by radiation.
The combined operational logic for the IRW then is:
Heat function activated if either Cond. 1 or Cond. 2 satisfied:
Cond. 1: [(IF L CAI = ON OR IF R CAI = ON) AND IF ALT =< 51,000 FEET AND IF ALL GEAR WOW = AIR AND WOW FAILURE CONDITION = FALSE AND TAT, ALT, WOW LABELS = PRESENT AND VALID AND ALL POWER PHASES=PRESENT]
Cond. 2: EVS Switch = ON
If Cond.1 is false AND Cond.2 is true
- Set Point = Defog
If Cond.1 AND Cond.2 are false
- IRW = OFF
If Cond.1 is true AND Cond.2 is false
- Set Point = De-Ice
If Cond.1 is true AND Cond.2 is true
- Set Point = Max[De-ice, Defog]
Where the De-ice set point is:
- De-Ice Set Point
- Set Point: 7.5°C
- Hysteresis: On value >= 7.25°C / Off Value =< 7.75°C
And the defog set point is:
- Defog Set Point
- Set Point: Variable (ARINC 429 Label 204 "Defog Set Point" from DAU2)
- Hysteresis: On Value >= Setpoint −2°C, Off Value =< Setpoint +2°C
Consolidation Symbol
Prior to final approach a raster symbology alignment consolidation check is required.
Raster and stroke symbology are aligned to provide conformal EVS/HUD flight symbols. Two concentric diamond-shaped symbols are used to ensure correct positioning of the raster symbology. These consolidation symbols are shown when the clear switch is toggled from NORM to CLR to NORM within one half second. The symbols disappear from view after 5 seconds.
Alignment is assured if the smaller stroke diamond is within the larger raster diamond. If the stroke symbol is outside the raster symbol, a positioning error of 0.5 degrees has been exceeded and EVS may not be used for approach and landing.
System Monitoring
Power-On Built-In Test
During power-on built-in test (PBIT), all circuits necessary to ensure correct operation and control are checked.
Continuous Built-In Test
During normal operation, the continuous built-in test (CBIT) monitors all faults such as faulty sensors, heater mats, over/undercurrent and communication problems.
The HUD computer reports HUD and infrared sensor system status to the DAUs for EICAS and CAIMS purposes.
The EVS heater controller also communicates with the DAU to provide status and failure information to EICAS and CAIMS.
System Interface
The HFDC controls the ISU via ARINC 429 communication. One transmit and one receive bus provides two way communications between the HFDC and the ISU to perform the following control and monitoring functions:
- Calibration discrete from HFDC to trigger long or short calibration inside ISU
- Provide pitch data to ISU for positioning of "region of interest"
- DAU EVS interface
- HFDC reports HUD and ISS status to IAC/EICAS
- HFDC reports HUD and ISS status to IAC/EICAS
- CAIMS interface
- (PMAT – HFDC/ISU)
- (PMAT – HFDC/ISU)
- Storage of ISS alignment data
- The temperature algorithm to defog the IR-window is resident in the HFDC and the current control for the IRW is provided by the EVS Ice Protection System (IPS).
The ISU provides a monochrome video image in RS170 standard to the HFDC and FMS CDU #2. 28 VDC power is supplied to the ISU from SPDA 1, DC Bus two. Power is switched ON/OFF via an EVS external relay that is controlled by the control panel switch.
The ISU will not operate without an Aircraft Identification Tag (AIT) in order to prevent unauthorized use of the sensor.
Note:
The region of interest (auto mask area) that is used for the ISU Automatic Gain Control (AGC) is a rectangle shape 256 pixels wide by 128 pixels high. Its vertical position in the image varies so as to correspond to the same part of the external scene as aircraft pitch varies (adjusted downward with aircraft pitch up and upward with pitch down). To perform this adjustment, the ISU uses the ARINC 429 pitch value transmitted by the HFDC. When the aircraft is on the ground with weight on wheels (WOW), the HFDC transmits a pitch value offset by 2 degrees so that the region of interest is shifted up 2 degrees.
System Test
Initiated Built-In Test – CAIMS
Initiated built-in test is activated through the PMAT interface, performs a self-diagnostic test.
All reports of status and error conditions are stored and reported to CAIMS.
EVS Test
The HFDC is the master Unit, interfacing with the ISU and other aircraft systems.
HFDC reports HUD and ISS status to the DAUs for EICAS and CAIMS purposes.
Two ARINC 429 buses provide two way communications with DAU #2. The EVSHC receives ADC data such as TAT and also WOW status for heater control and transmits system status back to the DAU for EICAS and CAIMS purposes.
The EVSHC monitors two temperature sensors in both the fairing and the IRW for heater control and overheat protection.
The EVSHC supplies three phase AC power in cycles to the fairing heaters. Each of the heaters receives power from only one of the phases.
The EVSHC supplies single phase AC power in cycles to the IR Window.
The EVSHC receives discrete inputs from the L and R Cowl Anti-Ice switches and EVS ON/Brightness Control switch.
The 115 VAC single phase power for the IRW, and 115 VAC three-phase power for the fairing is provided from the cockpit circuit breaker panel.
System Power
| CIRCUIT NAME | POWER DESCRIPTION | POWER SOURCE |
|---|---|---|
| EVSHC Power | 28 VDC 2.5 A | SPDA 3, ESS BUS |
| IRW HTR | 115 VAC 5 A, Phase A | AC BUS 1, CCBP |
| Fairing HTR 1 | 115 VAC 7.5 A, Phase A | AC BUS 1, CCBP |
| Fairing HTR 2 | 115 VAC 7.5 A, Phase B | AC BUS 1, CCBP |
| Fairing HTR 3 | 115 VAC 7.5 A, Phase C | AC BUS 1, CCBP |
09/21/20
Component Location Index
| Component Location Index | |||
|---|---|---|---|
| IDENT | DESCRIPTION | LOCATION | IPC REF |
| AP15 | EVS CONTROLS | ZONE(S) 221 | 31-52-13 [ GX ] [ GXRS ] [ G5000 ] |
| A250 | VIDEO PROCESSING MODULE (VPM) | ZONE(S) 141 | 34-32-01 [ GX ] [ GXRS ] [ G5000 ] |
| A318 | INFRARED SENSOR UNIT | ZONE(S) 211/212 | 34-33-03 [ GX ] [ GXRS ] [ G5000 ] |
| A315 | EVS HEATER CONTROLLER | ZONE(S) 211/212 | 34-33-09 [ GX ] [ GXRS ] [ G5000 ] |
| HR30 | EVS FAIRING | ZONE(S) 211/212 | 53-62-01 [ GX ] [ GXRS ] [ G5000 ] |
| A320 | INFRARED WINDOW | ZONE(S) 211/212 | 53-62-03 [ GX ] [ GXRS ] [ G5000 ] |




















