05/05/16
Overview
The IRS has three systems as standard. It is a strap down system that uses fixed inertial sensors to measure the inertial motion of the aircraft in 360 degrees displacement in three axes. The inertial sensors are three ring laser gyros and three accelerometers. The accelerometers measure linear motion along the longitudinal, lateral, and vertical axes. The ring laser gyros measure angular motion around the longitudinal, lateral, and vertical axes. These sensors and the high speed microprocessors let the IRS keep a stable platform mathematically and not mechanically.
IRS supplies attitude, position, velocity, and heading data for the PFD, AFCS, FMS and other aircraft systems.
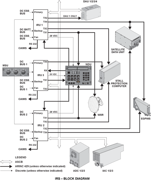
IRS 1 is known as pilot’s IRS, and IRS 2 as copilot’s IRS. IRS 3 is a backup system and can be switched in to replace IRS 1 or IRS 2.
The IRU receives altitude and airspeed data inputs from the microair-data computer (MADC) through the ASCB input bus. The IRU uses the MADC data to calculate the correct output for other avionics systems.
The IRU transmits inertial output data on the avionics standard-communications bus (ASCB) and ARINC 429 output buses to other systems as follows:
- The IRU sends inertial output data to the flight management system (FMS), automatic flight-control system (AFCS), and the electronic flight-instrument system (EFIS) through the ASCB.
- The IRU sends inertial output data to other avionics systems through the high-speed ARINC 429 output buses. These systems are: the ground-proximity warning system (GPWS), stall protection computer (SPC), weather radar system (WX), satellite data unit (SDU), data acquisition unit No. 1 (DAU 1), and navigation display unit (NDU) if installed.
05/05/16
Inertial Reference Units (IRUs)
The IRU contains the necessary power supplies, sensors, and electronics to compute attitude and true heading. It further computes present position, inertial velocity vectors, magnetic heading, sensor systematic error compensation, and provides the necessary digital signals for the primary flight displays, flight guidance, flight management, and other aircraft systems as required.
The inertial sensors consist of three ring laser gyros and three accelerometers to sense aircraft movement. The accelerometers measure accelerations in three axes along the longitudinal, lateral and vertical axes. The IRU uses this data to calculate attitude, true heading, present position, and inertial velocity vectors. The IRU changes the true heading to magnetic heading with the magnetic variation (declination) at that latitude and longitude. The magnetic variations are given in the magnetic map (magmap) found in the IRU software. The ring laser gyros measure angular rate of motion about the roll, pitch and yaw axes. The IRU is capable of 360 degree displacement in all axes.
The IRU uses a 28 VDC power source as a primary power supply and a second separate 28 VDC power source as a backup. Power source selection is automatic. When the auxiliary power is on, an EICAS advisory message IRS 1 (2) (3) AUX PWR will show. When the auxiliary power cannot supply sufficient power, an EICAS advisory message IRS 1 (2) (3) AUX FAIL will show. The NDU receives 28 VDC power from each IRU.
The three IRUs are located in the main avionics compartment. The IRU has an ARINC-600 connector at the rear. Each IRU is installed in a mounting tray and held in position by two hold-down clamps.
A cooling fan on each mounting tray keeps the units in a safe temperature range. The safe operating temperature ranges are −20°C to +75°C and the non-operating temperature ranges are below −55°C and above + 85°C. When the cooling air falls below a specified rate of 0.525 lb/min or 0.24 kg/min, an EICAS caution message IRS 1 (2) (3) OVHT will show. The cooling fan 28 VDC power supply is on when the MSU mode switch is set to ALN/NAV/ATT.
For IRU 1 and IRU 2, the cooling fan is attached below the mounting tray. For IRU 3, the cooling fan is attached along the side of the mounting tray. Only the cooling fan for IRU 3 has an air filter. The air filter was installed due to the location of the cooling fan along the side of the tray, which increases the possibility of debris falling into the fan.
LASEREF III/IV
The Honeywell LASEREF IV inertial reference unit is a direct replacement for the previous Honeywell LASEREF III unit.
The Laseref IV is standard in the Global starting at serial number 9065 and is available as an optional installation using SB 200-34-017 for aircraft serial numbers 9002 to 9064.
The difference between GEX aircraft installed with the LASEREF IV and the aircraft installed with LASEREF III are as follows:
- The LASEREF IV is lighter (18 lb) than the Laseref III (27 lb)
- The LASEREF IV has greater reliability with an MTBF of 17,000 flight hours as compared to 7,000 flight hours for the LASEREF III
- The LASEREF IV unit has an auto NAV realign function which is automatic any time the aircraft is not moving. This will zero out velocity errors and update bias errors which provides enhanced navigation performance
- The LASEREF IV consumes less power (55 W peak) than the Laseref III (75 W peak)
- The LASEREF IV will not go into the attitude (ATT) mode while the yaw rate is > 0.25 deg/sec; the unit will stay in erect ATT submode until the yaw rate is < 0.25deg/sec, at which time the unit will transition to ATT mode. This is embodied to ensure the LASEREF IV does not change submode while the aircraft is in a turn maneuver
- A 0.2 second mode switching debounce delay has been implemented in the Laseref IV versus the 0.1 second delay of the LASEREF III. This debounce is applied to ensure the IRU does not inadvertently adopt an intermediate state due to electrical interference (such as lightning strike) or when transitioning modes using the MODE SELECT SWITCH
- Updated magmaps are included in the LASEREF IVs software. The magmaps provide the magnetic deviations for given latitudes. These maps have been updated to reflect the changes in the earth's natural magnetic field, which is continually changing over time
The LASEREF IV unit is the same form and fit as the LASEREF III unit. No hardware modifications are required on the aircraft to introduce this modification. There are, however, some wire strapping changes required to configure the LASEREF IV for the GEX application. These wiring changes are detailed within the relevant modification summary.
05/05/16
Mode Select Unit (MSU)
The mode select unit (MSU) is a three-channel controller for the IRS. The MSU sends out discrete signals and controls mode selection for each IRU.
It is installed in the center pedestal in the flight compartment and attached with two Dzus fasteners. The MSU weighs 1.0 lb (0.45 kg). The MSU has two electrical connectors that connect to the rear of the IRUs. The MSU front panel has three rotary switches identified as IRS 1, IRS 3, and IRS 2. Each switch sets the IRU modes as follows:
IRS Modes of Operation
| SWITCH POSITION | MODE DESIGNATION |
|---|---|
| OFF | Power-down mode and the IRU will turn off in 10 seconds |
| ALN | Align mode and the IRU will complete alignment from 2.5 to 10 minutes normally |
| NAV | Navigation mode and IRU will supply inertial data to aircraft systems |
| ATT | Attitude mode and IRU will provide attitude information to aircraft systems |
05/05/16
System Operation
The mode status information is available on the FMS CDU IRS Status page.
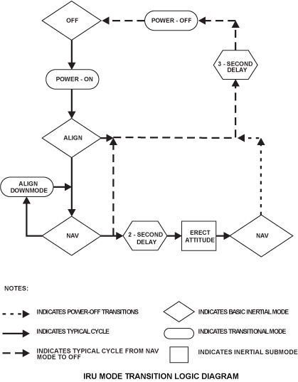
Off (OFF)
This is the power-down mode. During the power down mode, the IRU energizes only the mode control circuits. The IRU goes into the power down mode when the MSU mode selector is in the OFF position for a minimum of three seconds. The three-second time lets the flight crew set the MSU mode selector to another position if the OFF position was incorrectly set. The power-down mode takes approximately 10 to 15 seconds to complete.
Upon entry into the power-down mode the IRU transfers the last calculated position, autocal data, and maintenance parameters to nonvolatile memory within 11 seconds. Between 3 to 10 seconds after selecting the OFF mode, another mode may be selected prior to the IRU entering the OFF state, and the IRU will transfer to the new mode.
Alignment Mode
By selecting the MODE switch from OFF to ALN, the IRU enters the power-on/BITE submode. When BITE is complete, the IRU automatically enters the ALIGN mode. The IRU remains in the ALIGN mode until the MSU mode select switch is set to OFF, NAV or ATT.
In the ALIGN mode, the IRU aligns its reference axes to the local vertical and true north by computing heading and latitude from measurements of the three axes earth-rate components.
The IRU completes alignment in about 2.5 minutes at the equator, to 10 minutes at 70 degrees north or south latitude. At latitudes greater than 70 degrees, alignment time is longer. LASEREF IV has a longer alignment time than LASEREF III.
Under normal circumstances, alignment should be initiated only within the latitudes of 78.25 degrees north to 78.25 degrees south. If necessary,alignment above 78.25 degrees may be attempted, however, system accuracy may be degraded to an extent that prevents NAV mode engagement.
To complete alignment, the operator must enter the aircraft's present position (latitude and longitude) through the FMS CDU. This data is necessary for the IRU to go from the align mode to the navigation mode. If the IRU does not receive the correct entered position data, the crew alerting system (CAS) display shows the IRS 1 (2) (3) NO ALIGN advisory message.
Caution:
The aircraft must be stationary during the align mode. If the aircraft is moved, the mode select switch must be set to off for a minimum of three seconds before the align mode can be re-established.
Mode Select Unit (MSU) Function
| SYSTEM | NAME |
|---|---|
| OFF → (ALN) | The inertial reference unit (IRU) enters the power-on/BITE submode. The test continues for approximately 20 seconds. When BITE is complete, the IRU automatically enters the ALIGN mode. The IRU will complete alignment in approximately from 2.5 minutes at the equator, to 10 minutes at 70 degrees north/south latitude. The lRU remains in the ALIGN mode until the MSU mode select switch is set to OFF,NAV, or ATT. |
| OFF → NAVIGATE (NAV) | The IRU enters power-on/BITE submode, then automatically enters the ALIGN mode and upon completion of alignment, the NAV mode. |
| OFF → ALN → OFF or OFF → NAV → OFF (with two identical incorrect initialization entries) | The IRU enters the ALIGN mode after completing the power-on/BITE submode.If the operator sets the mode select switch to OFF after entering the same erroneous initialization data twice, the IRU ignores the erroneous data and does not store it as the last known position. Instead, the IRU retains position data from the last NAV mode as its last known position. |
| ALN → NAV | The IRU enters the NAV mode from the ALIGN mode upon completion of alignment. |
| NAV → ALN | The IRU enters the align down mode from the NAV mode. This mode removes residual velocity errors collected during last navigation mode, or drift since last alignment. The fine-leveling process of the align mode is on and heading is updated. Align downmode continues for 30 seconds to complete. After 30 seconds, the refinement of the heading continues until the mode switch is set to NAV. The aircraft must not be moved during the align downmode. If the aircraft is moved, the IRU will automatically start a full alignment again. |
| NAV → ALN → NAV | The IRU enters the align down mode from the NAV mode. After 30 seconds, it automatically reenters the NAV mode. |
| ALN → ATTITUDE (ATT) or NAV → ATT | The IRU enters the erect attitude submode for 20 seconds. The IRU then enters the attitude mode.When the MSU mode select switch is set to ATT, the IRU remains in the ATT mode until power is removed from the MSU. To enter the ALIGN or NAV modes from the ATT mode, the aircraft must remain stationary and the mode select switch must be set to OFF for at least 3 seconds before being set to ALIGN or NAV. |
| ATT, NAV, or ALN → OFF | After a 3-second delay, the IRU enters the power-off submode for approximately7 seconds. At the end of 10 seconds, the IRU enters the OFF mode. |
| ATT, NAV or ALN → OFF → ALN, NAV, or ATT | If the mode select switch is reset to ALIGN, NAV or ATT after 3 seconds in the OFF position, but before the 10-second Power-Down procedure has been completed, the IRU completes the Power-Down procedure and then restarts power-on procedures. |
If the operator does not enter present position during alignment, the IRS NO ALIGN message will be displayed on EICAS and the IRU cannot enter the NAV mode until it receives a valid input of present position. Alignment times will increase with distance north or south from the equator.
The operator may update the current latitude and longitude entry any number of times without delaying alignment, providing the IRU has not entered the NAV mode. Each successive latitude or longitude entry writes over the previous entry. Only the latest entry is used for navigation.
Alignment status information can be obtained on the FMS CDU IRS status page.
IRS End of Flight Accuracy Check
If large IRS position or ground speed errors are suspected, perform an end-of-flight accuracy check. this check is not intended to ensure a level of navigation performance but to provide a means, in addition to BITE, of identifying IRUs that may have degraded.
Remove IRU only if:
| AFTER FLIGHT WITH TIME IN NAV* OF: | DRIFT RATE FOR SINGLE FLIGHT GREATER THAN | DRIFT RATE FOR TWO CONSECUTIVE FLIGHTS**GREATER |
|---|---|---|
| 1-2 Hours | 7.0 nm/hr | 5.0 nm/hr |
| 2-3 Hours | 5.4 nm/hr | 3.8 nm/hr |
| 3-5 Hours | 4.7 nm/hr | 3.3 nm/hr |
| 5-8 Hours | 4.0 nm/hr | 2.9 nm/hr |
| 8-14 Hours | 3.2 nm/hr | 2.0 nm/hr |
| 14-18 Hours | 2.0 nm/hr | 2.0 nm/hr |
| * NAV Time if the total time the IRU has been in NAV mode,which includes ground time in NAV mode. | ||
| ** Consecutive Flights are one flight leg immediately followed by another with a full power-down cycle in between. | ||
Alignment Checks
The IRU conducts a reasonableness test on latitude and longitude immediately after each has been entered.
The IRU compares the entered latitude and longitude with the latitude and longitude stored in memory from the last NAV mode operation. If the entered position does not agree within one degree of the stored position, the entry fails the test and the cyan CAS advisory message IRS NO ALIGN will appear.
The IRU will accept additional latitude and longitude entries to override the reasonableness test. To do this, the operator must make two consecutive identical entries of latitude and longitude.
A correct latitude and longitude entry may fail the reasonableness test if a new IRU has been installed in the aircraft, or if the aircraft has been moved without operating the IRU. In this case, identical coordinates should be entered twice to override the test.
The IRU conducts a system performance test at the end of alignment. This test requires that the latitude entered by the operator be within a given limit of the latitude computed by the IRU during alignment. If the entered latitude passes the test, the alignment is complete.
A cyan CAS advisory message "IRS NO ALIGN" at this time indicates that the entered latitude has failed the system performance test. The IRU cannot enter the NAV mode of operation until the entered latitude passes this test.
Align Downmode
The align downmode zeroes residual velocity errors accumulated during the previous NAV mode operation. The fine-leveling process of the ALIGN mode is reactivated and heading accuracy is updated.
In the align downmode, the IRU accepts optional inputs of latitude and longitude to improve accuracy. The inputs must pass a reasonableness test and performance test similar to those of the ALIGN mode.
These tests use inertial present position, rather than the last stored position. If the reasonableness test fails, the IRS NO ALIGN message appears after data entry is completed. A latitude entry that passes the performance test allows the IRU to enter the NAV mode.
Thirty seconds is required to complete the align downmode. After 30 seconds, the refinement of the heading continues until the NAV mode is selected.
If the NAV mode is selected before completion of alignment, the NAV mode is automatically entered after the 30 second alignment period.
Caution:
The aircraft must be stationary during the align downmode. If the aircraft is moved, the IRU automatically restarts a full alignment.
Navigation Mode
By selecting the mode select switch on the MSU to NAV, the IRU enters the NAV mode upon completion of alignment.
If the NAV mode is selected before completion of alignment, the NAV mode is automatically entered after the alignment period.
In NAV mode, the IRU supplies inertial data and provides digital outputs of the following:
- Primary aircraft attitude in pitch and roll
- Magnetic and true heading
- Body linear longitudinal, lateral and vertical accelerations
- Body angular rates of pitch, roll and yaw
- Inertial velocity
- N-S, E-W
- Ground speed
- Track angle
- Vertical rate
- Navigation position of latitude, longitude and inertial altitude
- Wind data including wind speed, wind angle and drift angle
- Calculated data
- Flight path angle and acceleration
- Along track and cross track acceleration
- Inertial pitch and roll rate
- Vertical acceleration and potential vertical speed
This data is transmitted on the ASCB for use by the AFCS, DAU, EFIS, FMS, and AT. It is also transmitted via the ARINC 429 bus to other aircraft subsystems such as the GPWS, SPC, WX and DAU 1.
The IRU uses the latitude and longitude entered during the ALIGN mode as the starting point for position computation. The IRU determines inertial present position by dead-reckoning from the starting position. No external updating of the computed latitude and longitude is allowed in the NAV mode.
Caution:
During flight, navigation reference is lost if the MSU mode select switch is set away from NAV.
Attitude Mode
When the MSU switch is set to ATT, the IRU remains in the ATT mode until power is removed from the MSU. To enter ALIGN or NAV mode from ATT mode, the aircraft must remain stationary and the mode select switch must be set to OFF for at least three seconds before being set to ALIGN or NAV.
The ATT mode enables the IRU to perform inflight or rapid on-ground leveling. Navigation outputs, including position and velocities, are inhibited. ATT mode outputs are not as accurate as attitude signals computed in NAV mode.
The ATT mode should be selected in the air under the following conditions:
- When a cyan CAS advisory "IRS Fail" message appears, this indicates that the IRS has experienced a critical failure. A critical failure sets all outputs to an invalid state. When ATT mode is entered, the IRU clears intermittent critical failure and removes the FAULT message
- After IRS has temporarily lost all power, including backup power
The ATT mode should be selected on ground under the following conditions:
- When a quick ground alignment is necessary, although a full alignment or alignment downmode should be considered first. The IRU provides outputs with degraded accuracy during dynamic flight conditions when the ATT mode is selected
- During testing, if the IRS is being used to check out interfacing equipment, degraded accuracy is permissible and frequent realignment is necessary
When the IRU enters the ATT mode, it transitions through the erect attitude submode for 20 seconds, and the white CAS status message IRS IN ATT will appear. During this time, the aircraft must be held in steady, level flight while the IRU computes a new level axes set.
In the ATT mode, the magnetic heading output has the characteristics of a free-directional gyro. The IRU does not compute position or magnetic variations corrections. If known, the magnetic heading should be initialized through the FMS CDU. To maintain accuracy, the magnetic heading should be updated by entering new values on the IRS (X) STATUS page on the FMS CDU, or in the left display of the NDU on selection of HDG STS.
If the magnetic heading is not entered, the heading that the aircraft was flying when the ATT mode was engaged becomes the zero degree reference.Use the magnetic heading from another operating heading source or the standby magnetic compass for input.
System Indication
Indication On PFD
Attitude Sphere
The pitch and roll attitude of the aircraft, with respect to the horizon, is presented on the ADI portion of the PFD. The ADI sphere is blue and brown to represent the sky and ground respectively.
Roll Attitude Scale and Pointer
The roll attitude scale is displayed above and along the top edge of the attitude sphere. An inverted triangle marks 45 degrees of roll attitude.
The roll pointer is a white filled triangle which displays actual roll attitude when aligned with the fixed white index reference marks at 0, 10, 20, 30, and 60 degrees on the roll scale.
If pitch or roll are invalid, the roll pointer is removed.
Slip Skid Indicator
The bottom half of the roll pointer is used as a slip/skid indicator when enabled through the IM–803 configuration module.
Under zero lateral acceleration, the roll pointer and slip/skid indicator forms a triangle. With lateral acceleration, the slip/skid indicator moves sideways and the acceleration data is filtered with a three-second time constant.
The slip/skid indicator moves left for right lateral acceleration and moves right for left lateral acceleration. If pitch, roll, or lateral acceleration is invalid, the slip/skid indicator is removed.
Pitch Attitude Scale
The pitch attitude tape displays pitch between ±90 degrees and is limited at ±90 degrees.
If pitch, roll, or lateral acceleration is invalid, the slip/skid indicator is removed.
The symbology in front of the pitch tape is:
- Aircraft symbol
- Radio altimeter digits
- ATT, RAD, GS/GP miscompare annunciations
- MIN annunciation
- STALL annunciation
Excessive Pitch Indications
For large pitch attitude angles, the display shows the direction to the sky or ground as appropriate. Hollow red pitch attitude warning chevrons are placed on the pitch tape so that they come into view when pitch attitude equals −7 and + 21 degrees.
Excessive Attitude Declutter
The display is decluttered for attitude when bank angle is greater than 65 degrees or pitch greater than 30 degrees up or 20 degrees down. The symbology will be restored when roll is between 63 and −63 degrees or when pitch is between 28 and −18 degrees.
- AP/FD mode annunciations and command bars
- AP HSI select arrow
- Low bank limit arc
- Marker beacons
- Vertical deviation scale/pointer/annunciator (VTA)
- Airspeed reference bug/readout
- Airspeed VNAV speed bug
- Airspeed Vspeed bug/readout
- Radio altitude and decision height readout
- Minimum descent altitude readout/bug
- Selected altitude readout/bug
- Altitude VNAV target readout/bug
- All flags and comparators except ATT and ADC
Pitch and Roll (ATT) Miscompare Annunciator
Amber ATT annunciator is displayed in the upper left corner inside the attitude sphere. If roll attitude deviates by more than six degrees, the comparison monitor is activated. If pitch attitude deviates by more than five degrees, the comparison monitor is activated.
Heading Source Annunciator
The heading source annunciation is positioned above and to the left of the compass lubber line digital readout. The heading source annunciation is white if both pilot and copilot are using onside sensors or abnormal source (IRS3).
The heading source annunciation is amber if both pilot and copilot are using the same source.
The annunciation is a function of which IRS source has been selected by the pilot on the RC-900 reversionary controller.
Heading (HDG) Miscompare Annunciator
When activated, the amber HDG annunciator is displayed to the left below the attitude sphere. The threshold is 10 degrees for both true or magnetic heading.
Drift Bug
The drift bug is displayed as a magenta triangle on the HSI portion of the PFD and is driven by the displayed IRS. The IRS drift bug represents the difference between actual aircraft track and FMS desired track.
Attitude Source Annunciators
The attitude source is pilot-selectable through the IRS REV pushbutton located on the RC-900 reversionary controller. The switch selects eitherIRS No. 1, No. 2, or No. 3 as the source of attitude display on the PFD.
The attitude source annunciation is located on the upper right of the attitude sphere. Normal onside attitude source display is not annunciated. ATT1,ATT2, or ATT3 is displayed as appropriate for the source selection. If both pilot and copilot are using the same source for display, an amber ATT X annunciation of the selected source is presented on the PFD. If the IRS3 is selected for display, the white ATT 3 source annunciation is displayed.
Attitude Source Annunciation
| PILOT SELECT SENSORS | COPILOT SELECT SENSORS | PFD 1 ATTITUDE SOURCE ANNUNCIATOR (COLOR) | PFD 2 ATTITUDE SOURCE ANNUNCIATOR (COLOR) |
|---|---|---|---|
| Sensor 1 | Sensor 1 | ATT1 (Amber) | ATT1 (Amber) |
| Sensor 1 | Sensor 2 | — | — |
| Sensor 2 | Sensor 1 | ATT2 (White) | ATT1 (White) |
| Sensor 2 | Sensor 2 | ATT2 (Amber) | ATT2 (Amber) |
| Sensor 1 | Sensor 3 | — | ATT3 (White) |
| Sensor 2 | Sensor 3 | ATT2 (White) | ATT3 (White) |
| Sensor 3 | Sensor 3 | ATT3 (Amber) | ATT3 (Amber) |
| Sensor 3 | Sensor 1 | ATT3 (White) | ATT1 (White) |
| Sensor 3 | Sensor 2 | ATT3 (White) | — |
Indication On MFD
Heading Source Annunciation
The heading source annunciation is displayed directly to the left of the heading digital readout and is identical to the PFD. No annunciation is present when the normal onside heading is displayed.
Drift Bug
The drift bug is presented on the MFD format as a triangular bug that moves around the perimeter of the compass card. Drift bug information is identical to the PFD.
System Interface
Signal Interface
The IRS receives digital inputs through the avionics standard communications bus (ASCB) system and/or the ARINC 429 data buses.
The IRS receives initialization data from one of two sources:
- FMS via the ASCB
- Navigation display unit (NDU) via an ARINC 429 bus if FMS data is not available
The IRS initialization data is provided from the FMS during each of its data transmissions on the ASCB bus. The initialization data contains position data (latitude and longitude) and attitude data (pitch, roll, and heading). Accurate position data is necessary to allow the IRS to achieve navigation mode from the alignment mode.
The IRS does not compare input data for initialization, rather, it accepts input data based on priority and uses the last data received. It is the flight crews responsibility to verify the accuracy of the position data. If the initialization data does not agree with the last position data received, the crew gets a crew alerting system (CAS) message.
If more than one source supplies data at the same time, the IRS accepts the data in this sequence:
- FMS 1 input first
- FMS 2 input second
- NDU input or FMS 3 if installed third
The IRS receives altitude and airspeed data inputs through the ASCB input buses from the micro air data computer (MADC). The IRS uses MADC data inputs to calculate the correct output to other avionics systems.
The IRS transmits inertial output data on both the ASCB and ARINC 429 output buses.
- The IRUs send inertial output data to the FMS, AFCS, and EFIS via the ASCB
- High-speed ARINC 429 output buses transmit inertial output data to the ground proximity warning system (GPWS), stall protection computer (SPC), weather radar system (WX), SATCOM system and data acquisition unit (DAU) 1
Each IRU outputs digital data including the following:
- Primary aircraft attitude in pitch and roll
- Magnetic and true heading
- Body linear accelerations
- Longitudinal
- Lateral
- Vertical
- Body angular rates
- Pitch
- Roll
- Yaw
- Inertial velocity
- North/South velocity, East/West velocity
- Ground speed
- Vertical rate
- Navigation position
- Latitude
- Longitude
- Inertial altitude
- Wind data
- Wind speed
- Wind angle
- Drift angle
- Calculated data
- Flight path angle and acceleration
- Along track and cross track acceleration
- Inertial pitch and roll rate
- Vertical acceleration and potential vertical speed
In addition, the IRUs use the RS 232 interface for CAIMS NVM download function.
Power Inputs
Electrical Power Distribution to IRS
| IRU | POWER SOURCE | SPDA |
|---|---|---|
| IRU 1A (Primary) | DC Essential Bus | SPDA 3 |
| IRU 1B (Backup) | DC Battery Bus | SPDA 2 |
| IRU 1 Fan | DC Essential Bus | SPDA 3 |
| IRU 2A (Primary) | DC Bus 2 | SPDA 2 |
| IRU 2B (Backup) | DC Essential Bus | SPDA 3 |
| IRU 2 Fan | DC Bus 2 | SPDA 3 |
| IRU 3A (Primary) | DC Bus 1 | SPDA 2 |
| IRU 3B (Backup) | DC Essential Bus | SPDA 3 |
| IRU 3 Fan | DC Bus 1 | SPDA 3 |
System Monitoring
Continuous Built-In Test
Failures of the IRS fall into two categories, noncritical faults, and critical faults.
Noncritical Fault Indications
A noncritical fault is associated with BIT and will not affect the operation of the IRS. A noncritical fault will only occur on the ground. Upon landing(WOW and ground speed less than 20 knots), the CAS message IRS FAIL will appear. This indicates the presence of a noncritical fault.
After the aircraft is stopped, switch off power to the IRS. Reapply power and attempt to align the IRS in a normal manner. If the IRS aligns, the noncritical fault has cleared. If the IRS does not align and the CAS message IRS FAIL appears, the IRU is defective and must be replaced.
Critical Fault Indications
A critical fault of the IRS can occur at any time, on the ground or in the air. A critical fault will invalidate all IRS outputs. The following sections will detail the input of on IRS failure and the cockpit indications.
Attitude Failure
- Pitch tape and roll pointer are removed
- Flight director bars are removed and if a dual IRS failure, an amber FD FAIL annunciation displayed above the attitude sphere
- Entire attitude sphere is cyan
- Red ATT FAIL annunciation displayed in the top half of the attitude sphere
- Slip-skid indicator is removed
- Attitude miscompare annunciation is inhibited
Heading Failure
- Heading angle scale markings are removed
- Red HDG FAIL annunciation displayed in the top of compass arc
- Heading bug and digital readout are removed
- Course/desired track pointer is removed
- Course/desired track digital readout displays amber dashes
- Drift bug is removed
- TO/FROM display is removed
- Heading miscompare annunciation is inhibited
- Absolute bearing pointers are removed
- Current heading digital readout in arc mode displays amber dashes
Indication on FMS CDU
An IRS FAILED message will be displayed in the scratchpad.
Indication on EICAS Display
CAS message "IRS x FAIL" will be displayed.
There are two modes of indications on MFD with the loss of valid heading information from the displayed IRS:
- Map Mode
- Plan Mode
Map Mode
- Tick mark labels are removed
- Heading digital readout displays amber dashes
- RED HDG FAIL annunciation displayed in the center of the compass arc
- Heading bug and digital readout are removed
- Drift bug is removed
- All waypoint symbols are removed
- All NAVAID symbols are removed
- All airport symbols are removed
- Holding pattern racetrack symbol is removed
- Lateral deviation display is removed
- Designator symbol, bearing/distance readout and LAT/LONG readout are removed
Plan Mode
- The aircraft symbol is removed
- RED HDG FAIL annunciation displayed above the range ring
System Test
Initiated Built-In Test – CAIMS
The CAIMS interface provides the means to view faults and IRS data through the PMAT.
The procedure consists in entering the CAIMS MAIN MENU and selecting SYSTEM DIAG function. From ATA SELECTION display, select ATA 34 and then from the list of LRUs select IRS.
The inertial reference unit (IRS) LRU test function provides the following:
- IRS data
- IRS status display


















