Overview
The Global Office function is intended to provide the user an equivalent level of functionality as is commonly found in a modern office on the ground.
Note that the system configuration described herein is of a typical aircraft installation and may not reflect your installed aircraft options.
Equipment shown boxed in red are optional for Global 5000, and standard equipment for Global XRS.
Local Area Network (LAN)
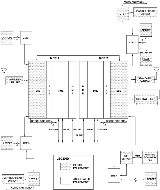
The CES provides a LAN in the cabin. The LAN uses the 10/100 Base T Ethernet (IEEE 802.3) as the network media. The portable devices (Ethernet ready) connect to the LAN by way of the RJ45 jacks. The RJ45 jacks are connected to the Zone Distribution Equipment. The LAN has sufficient bandwidth to allow up to 24 simultaneous users to do the functions that follow:
- Do the control display operations
- Access to the Internet/World Wide Web
- Access E-mail
The LAN provides a sufficient number of ports to connect the maximum number of network devices expected for each seating zone:
- Two Touch Screen Equipments
- One Bulkhead Monitor
- Three Source Equipment Devices
- Four Passenger Control Units
- Four Laptop Computers
Wireless LAN
The CES provides wireless connectivity to the LAN. The Wireless LAN Unit (WLU) provides wireless connectivity throughout the aircraft cabin to devices that have a wireless capability that meets the regulatory and Wireless Fidelity (Wi-Fi) standards. The WLU has a 2.4 GHz wireless access point. The WLU has an Ethernet bus connection to the number 1 MCE. The WLU receives a discrete input from the number 1 MCE. The WLU ENABLE DISC (GND/OPEN) provides a ground discrete signal that enables the Wireless LAN Unit.
Once setup, the WLU allows carry-on passenger laptops, personal digital assistants (PDA), Blackberries, iPhones, iPads and similar devices to logon to the wireless network and access the internet (via SATCOM).
The WLAN unit uses 28 VDC from a PDE for operation. The antenna provides for short range wireless communication within the aircraft cabin environment an for a short distance around the aircraft itself. The network is unsecured requiring no network keys.
The WLAN unit communicates via ethernet to MCE 1 and from there to the SATCOM unit for internet access. The WLAN unit also has an MCE enable/disable discrete signal that is used to enable and disable the WLAN unit from the galley TSE.
Passenger and crew are provided with control of CES functions through wireless PCUs (WPCU). The WPCUs are stored at various locations within easy access the passenger or crew.
The WPCU sits in a cradle, which provides the power needed for recharging.
A wireless device will automatically discover the aircraft's wireless network identified as "CESxxxx", where 'xxxx' is the aircraft's serial number. No network key is required to connect. The WPCU can also detect other wireless networks within range.
Software is upgraded through an SD memory card located at the top of the WPCU.
Virtual LANs
The CES consists of 2 virtual local area networks (VLAN). VLAN 1 comprises CES components (ESE 1) and is a secure network. It can only be accessed by the test ports in the flight compartment.
VLAN 2 includes the WLAN unit which provides wireless interface to the WPCUs and passenger carry-on devices. VLAN 2 also includes the laptop RJ45 ports, located throughout the cabin. There are no security passwords required.
VLAN 2 devices are restricted from accessing VLAN 1 to prevent passengers from accessing the CES through a carry-on device, such as a laptop. However, Rockwell Collins has provided special access to the WPCU to allow it to allow it to control the CES through the WLAN unit.
VLAN 1 IP addresses can be distinguished from VLAN 2 addresses as illustrated below. A list of the IP addresses for the CES system is available here.
Fax/Printer/Scanner
A network printer can be located in various locations throughout the cabin.
The baseline unit is a multifunction Fax/Printer/Scanner. The Fax/Printer/Scanner interfaces directly to the LAN for network access. The Fax/Printer/Scanner connects to the telephone system by way of a modem connection. Incoming faxes are annunciated on the Galley TSE and the Cockpit TSE. The CES has an ARINC 429 (A429) interface to the aircraft datalink system to allow printing of ground up linked flight information Aircraft Communications Addressing and Reporting System (ACARS) only when the flight compartment printer is not installed. The scanning function is only available to memory stick.
Print Server
The cabin printer interfaces with the CES through a print server. The printer connects to the print server through a standard USB cable. The print server communicates with the ZDE through ethernet.
The print server uses an AC adapter to convert 115/220 VAC to 12 VDC. Although the print server is capable of wireless communication, this feature is disabled.
Normally an RJ-45 male connector from the ZDE is plugged into the print server for ethernet connection with the ZDE.
On some aircraft however, where the baseline printer and print server are not installed, a female RJ-45 receptacle is installed for future installation of a printer and print server.
On some other aircraft, a print server is not required, as the customer-supplied printer is ethernet compatible allowing the printer to directly communicate with the ZDE.
Non-standard printer drivers are installed in the MME.
Fax Printing/Sending
The Aerocom cabin telephone unit (CTU) provides the interface between the off-aircraft communication system, such as SATCOM or Iridium, and the cabin printer. Many aircraft send and receive faxes over the SATCOM system using channel 2 of the SATCOM receiver transmitter. Other aircraft send and receive faxes over the Iridium communication system (ICS) as the costs can be substantially lower.
The CTU provides a discrete signal to the PME in MCE 2 which will post a Fax Received message on the Message Center of the galley TSE and EFB in the cockpit. This is prompted by a highlighted 'i' icon on the At-A-Glance screen.
Note:
To enable the transmission of the faxes, the Iridium communication unit must have a -3 in the part number along with the appropriate wiring installed.
PMAT Printing
In many aircraft, the portable maintenance access terminal (PMAT) is stored in a location for easy access. The output from the PMAT can be directed to the cabin printer or the cockpit printer. To enable printing from the PMAT, a printer converter is used. The PMAT printer converter converts the output of the PMAT into an ethernet-compatible standard.
PMAT Extension Cable
The PMAT normally prints to the cockpit printer, when the Print Maint button is pressed. The PMAT outputs print files on the LTP1 port, which is an older style Centronics parallel port as shown.
A PMAT extension cable is available that allows the PMAT to print to the cabin printer via the PMAT printer converter. The extension cable is approximately 6 feet (1.8 meters) long and is stored as loose equipment.
Off-Aircraft Connectivity
The CES provides the off-aircraft data connectivity by way of an International Maritime Satellite Organization (INMARSAT) Satellite Communications (SATCOM) system. The SATCOM system provides the INMARSAT Swift64 service. The SATCOM system includes a CEPT-E1 and analog telephone interfaces for the telephone system. Refer to ATA 23-15-00 for more information on the SATCOM system.
Network Security
The LAN implements Network Address and Port Translation (NAPT) for all off-aircraft sessions to hide the actual address of the user from the ground network. The LAN does not allow a connection to the airborne network from off the aircraft that is not initiated onboard the aircraft.















