02/16/21
Message Overview:
Message Name:
GCU3 GLC STATUS/SENSING FAULT
Message Code:
2423231LPS
Associated CAS:
| Reporting LRU: | Generator Control Unit (GCU) 3 |
| System Description: | 24-21-00 |
| Schematic Diagram: | 24-21-00 [ Global Express ] [ G5000 ] [ Global XRS ] |
| Wiring Diagram: | 24-21-03 [ Global Express ] [ G5000 ] [ Global XRS ] |
Message Description:
Generator Control Unit (GCU) 3 has detected a Generator Line Contactor status/status sensing circuit fault, consequently resulting in the Generator 3 tripped off-line or not come on-line.
Possible Causes:
- Generator Control Unit (GCU) 3 (A58)
- Generator Line Contactor (GLC) 3 (K10)
- AC Power Center (ACPC) (A54)
- Associated Wiring
Troubleshooting Tips:
Advisory Wire/Service Bulletin: None
Forum Articles/Infoservice/Newsletter: None
A GCU patch cable (GSE REF # 24X-24-02) can be used to swap GCU 1, GCU 2, GCU 3, GCU 4 and the APU GCU into a different position (for troubleshooting only). You can monitor the GCU faults in the CAIMS via the fault messages page.
Quick Links:
| Removal of the Generator Control Units (GCU) | AMM 24-24-01-000-801 [ Global Express ] [ G5000 ] [ Global XRS ] |
| Installation of the Generator Control Units (GCU) | AMM 24-24-01-400-801 [ Global Express ] [ G5000 ] [ Global XRS ] |
| Removal of the AC Power Center (ACPC) | AMM 24-51-00-000-801 [ Global Express ] [ G5000 ] [ Global XRS ] |
| Installation of the AC Power Center (ACPC) | AMM 24-51-00-400-801 [ Global Express ] [ G5000 ] [ Global XRS ] |
| Removal of the AC Power Center (ACPC) LC-Series Contactors(K4, K6, K9, K12) | AMM 24-51-37-000-801 [ Global Express ] [ G5000 ] [ Global XRS ] |
| Installation of the AC Power Center (ACPC) LC-Series Contactors(K4, K6, K9, K12) | AMM 24-51-37-400-801 [ Global Express ] [ G5000 ] [ Global XRS ] |
| Wire Repair - Maintenance Practices - ALL | SPM 20-12-10-02 [ Global Express ] [ G5000 ] [ Global XRS ] |
| AC Power Center Component Maintenance Manual | CMM 24-51-02 [ Global Express ] [ G5000 ] [ Global XRS ] |
Troubleshooting Recommendations:
- Interchange GCU 3 with GCU 2 (physically or using the GCU patch cable). Is the fault still present?
- If YES, continue with next step.
- If NO, replace GCU 3 and do close out.
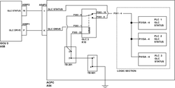
- Disconnect GCU 3 connector A58P2. Access ACPC Primary logic assembly and disconnect GLC 3 (K10) connector P303. Perform a continuity check as follows:
From To Result A58P2-19 Ground - If there is continuity, repair defective wiring as required or replace ACPC if the defect is inside the ACPC and do close out.
- If there is no continuity, continue with next step.
- Perform a continuity check as follows:
From To Result A58P2-19 P303-8 - If there is continuity, continue with next step.
- If there is no continuity, repair defective wiring as required or replace ACPC if the defect is inside the ACPC and do close out.
- Perform a continuity check as follows:
From To Result P303-22 Ground - If there is no continuity, continue with next step.
- If there is continuity, check connections on TB201-3 and TB601-1 and repair as required and do close out.
- Interchange GLC 3 (K10) with GLC 4 (K13). Is the fault still present?
- If YES, continue with next step.
- If NO, replace GLC 3 (K10) and do close out.
- Replace ACPC.
- Do close out.



