05/25/21
Message Overview:
Message Name:
GCU4 GLC STATUS/SENSING FAULT
Message Code:
2424231LPS
Associated CAS:
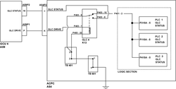
| Reporting LRU: | Generator Control Unit (GCU) 4 |
| System Description: | 24-21-00 |
| Schematic Diagram: | 24-21-00 [ Global Express ] [ G5000 ] [ Global XRS ] |
| Wiring Diagram: | 24-21-04 [ Global Express ] [ G5000 ] [ Global XRS ] |
Message Description:
Generator Control Unit (GCU) 4 has detected a Generator Line Contactor status/status sensing circuit fault, consequently resulting in Generator 4 being tripped off-line or not come on-line.
Possible Causes:
- Generator Control Unit (GCU) 4 (A59)
- Generator Line Contactor (GLC) 4 (K13)
- AC Power Center (ACPC) (A54)
- Associated Wiring
Troubleshooting Tips:
Advisory Wire/Service Bulletin: None
Forum Articles/Infoservice/Newsletter: None
Notice To Operators (NTO): None
Flight Operation Notifications Manual (FONM): None
A GCU patch cable (GSE REF # 24X-24-02) can be used to swap GCU 1, GCU 2, GCU 3, GCU 4 and the APU GCU into a different position (for troubleshooting only). You can monitor the GCU faults in the CAIMS via the fault messages page.
Quick Links:
| Removal of the Generator Control Units (GCU) | AMM 24-24-01-000-801 [ Global Express ] [ G5000 ] [ Global XRS ] |
| Installation of the Generator Control Units (GCU) | AMM 24-24-01-400-801 [ Global Express ] [ G5000 ] [ Global XRS ] |
| Removal of the AC Power Center (ACPC) | AMM 24-51-00-000-801 [ Global Express ] [ G5000 ] [ Global XRS ] |
| Installation of the AC Power Center (ACPC) | AMM 24-51-00-400-801 [ Global Express ] [ G5000 ] [ Global XRS ] |
| Removal of the AC Power Center (ACPC) LC-Series Contactors (K4, K6, K9, K12) |
AMM 24-51-37-000-801 [ Global Express ] [ G5000 ] [ Global XRS ] |
| Installation of the AC Power Center (ACPC) LC-Series Contactors (K4, K6, K9, K12) |
AMM 24-51-37-400-801 [ Global Express ] [ G5000 ] [ Global XRS ] |
| Wire Repair - Maintenance Practices - ALL | SPM 20-12-10-02 [ Global Express ] [ G5000 ] [ Global XRS ] |
| AC Power Center Component Maintenance Manual | CMM 24-51-02 [ Global Express ] [ G5000 ] [ Global XRS ] |
Troubleshooting Recommendations:
- Interchange the GCU 4 with GCU 1 (physically or using the GCU patch cable). Is the fault still present?
- If YES, continue with next step.
- If NO, replace GCU 4 and do close out.
- Disconnect GCU 4 connector A59P1 and A59P2. Access ACPC Primary logic assembly and disconnect GLC 4 (K13) connector P403. Perform a continuity check as follows:
From To Result A59P2-19 Ground - If there is continuity, repair defective wiring as required or replace ACPC if the defect is inside the ACPC and do close out.
- If there is no continuity, continue with next step.
- Perform a continuity check as follows:
From To Result A59P2-19 P403-8 - If there is continuity, continue with next step.
- If there is no continuity, repair defective wiring as required or replace ACPC if the defect is inside the ACPC and do close out.
- Perform a continuity check as follows:
From To Result P403-22 Ground - If there is continuity, continue with next step.
- If there is no continuity, check connections on TB401-3 and TB601-1 and repair as required and do close out.
- Interchange GLC 4 (K13) with GLC 3 (K10). Is the fault still present?
- If YES, continue with next step.
- If NO, replace GLC 4 (K13) and do close out.
- Replace ACPC.
- Do close out.



