10/30/25
Message Overview:
Message Name:
ACPC APULC-EPLC CONTACTOR-K1 FAILED
Message Code:
2451340ACP
Associated CAS:
| Reporting LRU: | AC Power Center (ACPC) |
| System Description: | 24-50-00 - AC Electrical Load Distribution |
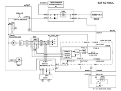
| Schematic Diagram: | [ Global Express ] [ G5000 ] [ Global XRS ] SSM 24-51-00-101 - AC Load Distribution AC Power Center (ACPC) System - Electrical Schematic |
| Wiring Diagram: | [ Global Express ] [ G5000 ] [ Global XRS ] WM 24-51-00-01 - Primary AC Power Distribution System - ALL |
Message Description:
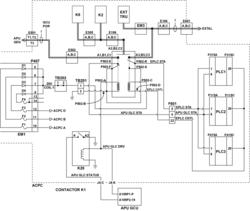
The AC Power Center (ACPC) Primary Logic Cards (PLC) detects a discrepancy between coil drive status and auxiliary contact status of the Contactor K1.
Possible Causes:
- AC Power Center (ACPC) Contactor (K1)
- AC Power Center (ACPC) Mother Board
- Electromagnetic Interference (EMI) Filter
- AC Power Center (ACPC) TB202
- AC Power Center (ACPC) TB201
- AC Power Center (ACPC) Electronic Module 1 (EM1)
- AC Power Center (ACPC) Electronic Module 3 (EM3)
- AC Power Center (ACPC) Primary Logic Card (PLC) 1
- AC Power Center (ACPC) Primary Logic Card (PLC) 2
- AC Power Center (ACPC) Primary Logic Card (PLC) 3
- AC Power Center (ACPC) (A54)
- Associated Wiring
Troubleshooting Tips:
Advisory Wire/Service Bulletin: None
Full Throttle Blog/Forum Articles/Infoservice/Newsletter: None
Flight Operation Notifications Manual (FONM): None
NOTES:
- If this CAIMS Fault Code is posted in association with the External AC not available reference the Observed Fault 244OBS001 UNABLE TO POWER AIRCRAFT WITH EXTERNAL AC.
Quick Links:
| Standard Aircraft Configuration for Maintenance | [ G5000 ] [ Global Express ] [ Global XRS ] AMM12-00-00-867-801 |
| Connect Electrical Power to the Aircraft | [ G5000 ] [ Global Express ] [ Global XRS ] AMM24-00-00-861-801 |
| Electrical/Electronic Safety Precautions | [ G5000 ] [ Global Express ] [ Global XRS ] AMM24-00-00-910-801 |
| Electrostatic Discharge Safety Precautions | [ G5000 ] [ Global Express ] [ Global XRS ] AMM24-00-00-910-802 |
| Removal of the AC Power Center (ACPC) | [ G5000 ] [ Global Express ] [ Global XRS ] AMM24-51-00-000-801 |
| Installation of the AC Power Center (ACPC) | [ G5000 ] [ Global Express ] [ Global XRS ] AMM24-51-00-400-801 |
| Removal of the AC Power Center (ACPC) Primary Logic | [ G5000 ] [ Global Express ] [ Global XRS ] AMM24-51-09-000-801 |
| Installation of the AC Power Center (ACPC) Primary Logic | [ G5000 ] [ Global Express ] [ Global XRS ] AMM24-51-09-400-801 |
| Removal of the AC Power Center (ACPC) ZJC-Series Contactor (K1) | [ G5000 ] [ Global Express ] [ Global XRS ] AMM24-51-41-000-801 |
| Installation of the AC Power Center (ACPC) ZJC-Series Contactor (K1) | [ G5000 ] [ Global Express ] [ Global XRS ] AMM24-51-41-400-801 |
| Removal of the AC Power Center (ACPC) Electronic Modules | [ G5000 ] [ Global Express ] [ Global XRS ] AMM24-51-81-000-801 |
| Installation of the AC Power Center (ACPC) Electronic Modules | [ G5000 ] [ Global Express ] [ Global XRS ] AMM24-51-81-400-801 |
| Access to Active Faults | [ G5000 ] [ Global Express ] [ Global XRS ] AMM45-45-00-970-802 |
| Access to Stored Faults | [ G5000 ] [ Global Express ] [ Global XRS ] AMM45-45-00-970-803 |
| Access to System Diagnostics | [ G5000 ] [ Global Express ] [ Global XRS ] AMM45-45-00-970-804 |
Troubleshooting Recommendations:
- Get access to the ACPC contactor K1 and disconnect contactor K1 connector P502.
- Confirm that the wires terminated at K1 contactor A3, B3, & C3 (small wires) are terminated correctly. Do a continuity check as follows. Are results as expected?
From To Expected Result Result P503-7 K1-A3 Continuity P503-8 K1-B3 Continuity P503-9 K1-C3 Continuity - Perform a continuity check as follows:
From To Expected Result Result J502-E J502-F Continuity J502-R J502-S Open - If the results are not as seen in the table above, replace K1 and do close out.
- If the results are as seen in the table above, continue with next step.
- In the cockpit, turn the BATT MSTR SW to ON.
- Perform a check for 28 VDC as follows:
From To Result P502-C Ground - If there is 28 VDC, go to step 8.
- If there is no 28 VDC, continue with next step.
- Perform a check for 28 VDC at Electronic module 1 (EM 1) P407-7.
- If there is 28 VDC, replace the ACPC and do close out.
- If there is no 28 VDC, continue with next step.
- Perform a 28 VDC voltage check at EM1 connector P407-12.
- If there is 28 VDC, replace EM 1 and do close out.
- If there is no 28 VDC, replace the AC and DC power converter card and do close out.
- Set the BATT MSTR SWITCH to OFF.
- Perform a continuity check as follows:
From To Result P502-S Ground P502-F Ground - If there is no continuity, check TB201-2 and repair as required and do close out.
- If there is continuity, continue with next step.
- Remove PLC 1, PLC 2 and PLC 3.
- Perform a continuity check as follows:
From To Result P502-R Ground P502-E Ground P502-D Ground - If there is continuity, go to step 16.
- If there is no continuity, continue with next step.
- Re-install PLC 1 and PLC 2.
- If system checks are good, replace PLC 3 and do close out.
- If fault remains, continue with next step.
- Reinstall PLC 3 and remove PLC 1.
- If system checks are good, replace PLC 1 and do close out.
- If fault remains, continue with next step.
- Reinstall PLC 1 and remove PLC 2.
- If system checks are good, replace PLC 2 and do close out.
- If fault remains, continue with next step.
- Replace K1.
- If system checks are good, do close out.
- If fault remains, continue with next step.
- Replace ACPC.
- Do close out.



