06/28/19
Message Overview:
Fault Message:
FUSE F3-ELECTRONIC MODULE #3 FAILED
Fault Code:
2460497DCP
Associated CAS:
| Reporting LRU: | DC Power Center (DCPC) |
| System Description: | 24-60-00 |
| Schematic Diagram: | 24-61-00 [ Global Express ] [ G5000 ] [ Global XRS ] |
| Wiring Diagram: | 24-61-01 [ Global Express ] [ G5000 ] [ Global XRS ] |
Fault Description:
DC Power Center (DCPC) has detected a defective Electrical Module 1 (EM1) Fuse F3.
Possible Causes:
- Electronic Module (EM) 3
- DC Power Center (DCPC) Left Microprocessor Card
- DC Power Center (DCPC) Battery/Ram-Air-Turbine Interface Unit
- DC ESS Feeder Card
- DC Power Center (DCPC) (A63)
- Associated Wiring
Troubleshooting Tips:
Advisory Wire/Service Bulletin: None
Forum Articles/Infoservice/Newsletter: None
Quick Links:
| Removal of the DC Power Center (DCPC) | AMM 24-61-00-000-801 [ Global Express ] [ G5000 ] [ Global XRS ] |
| Installation of the DC Power Center (DCPC) | AMM 24-61-00-400-801 [ Global Express ] [ G5000 ] [ Global XRS ] |
| Removal of the DC Power Center (DCPC) Fault-Tolerant Microprocessor | AMM 24-61-05-000-801 [ Global Express ] [ G5000 ] [ Global XRS ] |
| Installation of the DC Power Center (DCPC) Fault-Tolerant Microprocessor | AMM 24-61-05-400-801 [ Global Express ] [ G5000 ] [ Global XRS ] |
| Removal of the DC Power Center (DCPC) Battery/Ram-Air-Turbine Interface Unit | AMM 24-61-33-000-801 [ Global Express ] [ G5000 ] [ Global XRS ] |
| Installation of the DC Power Center (DCPC) Battery/Ram-Air-Turbine Interface Unit | AMM 24-61-33-400-801 [ Global Express ] [ G5000 ] [ Global XRS ] |
| Removal of the DC Power Center (DCPC) Secondary-Power Distribution Assembly (SPDA) Feeder | AMM 24-61-37-000-801 [ Global Express ] [ G5000 ] [ Global XRS ] |
| Installation of the DC Power Center (DCPC) Secondary-Power Distribution Assembly (SPDA) Feeder | AMM 24-61-37-400-801 [ Global Express ] [ G5000 ] [ Global XRS ] |
| Removal of the DC Power Center (DCPC) Electronic Modules | AMM 24-61-65-000-801 [ Global Express ] [ G5000 ] [ Global XRS ] |
| Installation of the DC Power Center (DCPC) Electronic Modules | AMM 24-61-65-400-801 [ Global Express ] [ G5000 ] [ Global XRS ] |
| Wire Repair - Maintenance Practices - ALL | SPM 20-12-10-02 [ Global Express ] [ G5000 ] [ Global XRS ] |
Troubleshooting Recommendations:
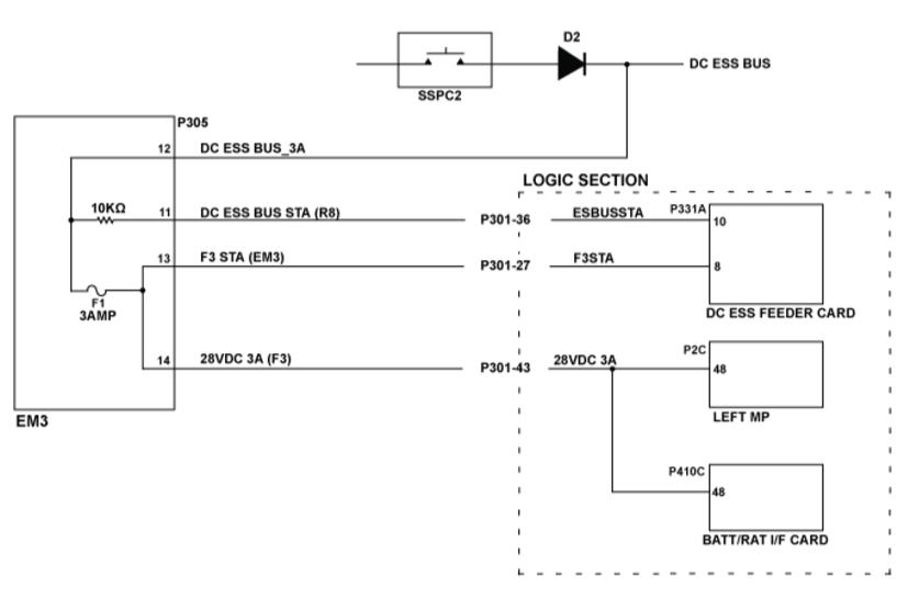
- Remove the DC ESS Feeder Card, Battery/RAT I/F Card and the Left Microprocessor from the DCPC.
- Disconnect connector P305 of EM 3.
- Perform a continuity check as follows:
From To Result J305-12 J305-13 - If there is continuity, continue with next step.
- If there is no continuity, go to step 9.
- Perform a continuity check as follows:
From To Result P305-13 Ground P305-14 Ground - If there is continuity, go to step 10.
- If there is no continuity, continue with next step.
- Perform a continuity check as follows:
From To Result P305-13 P331A-8 P305-14 P2C-48 P305-14 P410C-48 - If there is continuity, continue with next step.
- If there is no continuity, go to step 10.
- Swap the DC ESS feeder card with DC 1 feeder card. Does the fault transfer over to EM 1?
- If YES, replace DC ESS feeder card and do close out.
- If NO, continue with next step.
- Swap the Left Microprocessor with the Right Microprocessor. Is the fault resolved?
- If YES, replace Left Microprocessor and do close out.
- If NO, continue with next step.
- Replace BATT/RAT I/F card. Is the fault resolved?
- If YES, do close out.
- If NO, continue with next step.
- Replace EM 3.
- If system checks are good, do close out.
- If fault remains, continue with next step.
- Replace DCPC.
- Do close out.


