background
x
loader
Troubleshooting
arrow By ATA By Message Color By Observed Faults By CAIMS By Tips

Select color for CAS message that you wish to troubleshoot

(WARNING)
RED MESSAGE
(CAUTION)
AMBER MESSAGE
(ADVISORY)
CYAN MESSAGE
(STATUS)
WHITE MESSAGE
Require immediate crew attention. These messages are accompanied by flashing master warning, triple chime attenson with or without voice message or dedicated tone. Require immediate crew awareness and future crew action may be required in the form of alternate system selection or performance limitation. These message are accompanied by flashing master caution and a single chime. Indicate safe or normal system operation which require crew awareness, over and above the dark cockpit philosophy. Indicate minor failures or reduction in systems capability, which require no crew action.

This page includes :

For AOG assistance contact:

CRC Montreal (YUL)
Quick Links

06/28/19

Message Overview:

Fault Message:

FUSE F6-ELECTRONIC MODULE #4 FAILED

Fault Code:

2460500DCP

Associated CAS:

ELEC SYS FAULT
(Advisory)

Reporting LRU: DC Power Center (DCPC)
System Description: 24-60-00
Schematic Diagram: 24-61-00 [ Global Express ]  [ G5000 ]  [ Global XRS ]
Wiring Diagram: 24-61-01 [ Global Express ]  [ G5000 ]  [ Global XRS ]

Fault Description:

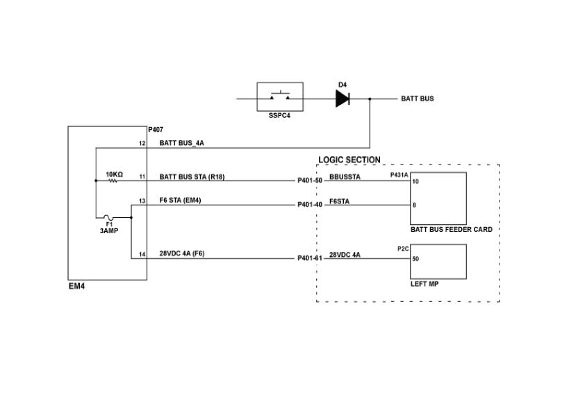
DC Power Center (DCPC) has detected a defective Electrical Module 4 (EM4) Fuse F6.

Possible Causes:

  • Electronic Module (EM4)
  • DC Power Center (DCPC) Left Microprocessor Card
  • BATT BUS Feeder Card
  • DC Power Center (DCPC) (A63)
  • Associated Wiring

Troubleshooting Tips:

Advisory Wire/Service Bulletin: None

Forum Articles/Infoservice/Newsletter: None

Quick Links:

Removal of the DC Power Center (DCPC) AMM 24-61-00-000-801 [ Global Express ]  [ G5000 ]  [ Global XRS ]
Installation of the DC Power Center (DCPC) AMM 24-61-00-400-801 [ Global Express ]  [ G5000 ]  [ Global XRS ]
Removal of the DC Power Center (DCPC)Fault-Tolerant Microprocessor AMM 24-61-05-000-801 [ Global Express ]  [ G5000 ]  [ Global XRS ]
Installation of the DC Power Center (DCPC)Fault-Tolerant Microprocessor AMM 24-61-05-400-801 [ Global Express ]  [ G5000 ]  [ Global XRS ]
Removal of the DC Power Center (DCPC)Secondary-Power Distribution Assembly (SPDA) Feeder AMM 24-61-37-000-801 [ Global Express ]  [ G5000 ]  [ Global XRS ]
Installation of the DC Power Center (DCPC)Secondary-Power Distribution Assembly (SPDA) Feeder AMM 24-61-37-400-801 [ Global Express ]  [ G5000 ]  [ Global XRS ]
Removal of the DC Power Center (DCPC) Electronic Modules AMM 24-61-65-000-801 [ Global Express ]  [ G5000 ]  [ Global XRS ]
Installation of the DC Power Center (DCPC) Electronic Modules AMM 24-61-65-400-801 [ Global Express ]  [ G5000 ]  [ Global XRS ]
Wire Repair - Maintenance Practices - ALL SPM 20-12-10-02 [ Global Express ]  [ G5000 ]  [ Global XRS ]

Troubleshooting Recommendations:

  1. Remove the BATT BUS Feeder Card and the Left Microprocessor from the DCPC.
  2. Disconnect connector P407 of EM 4.
  3. Perform a continuity check as follows:

    From To Result
    J407-12 J407-13

    1. If there is no continuity, go to step 8.
    2. If there is continuity, continue with next step.

  4. Perform a continuity check as follows:

    From To Result
    P407-13 Ground
    P407-14 Ground

    1. If there is continuity, go to step 9.
    2. If there is no continuity, continue with next step.

  5. Perform a continuity check as follows:

    From To Result
    P407-13 P431A-8
    P407-14 P2C-50

    1. If there is no continuity, go to step 9.
    2. If there is continuity, continue with next step.

  6. Swap the BATT BUS feeder card with the DC 1 feeder card. Does the fault transfer over to EM1?

    1. If YES, replace BATT BUS Feeder Card and do close out.
    2. If NO, continue with next step.

  7. Swap the Left Microprocessor with the Right Microprocessor. Is the fault resolved?

    1. If YES, replace left Microprocessor and do close out.
    2. If NO, continue with next step.

  8. Replace EM 4.

    1. If system checks are good, do close out.
    2. If fault remains, continue with next step.

  9. Replace DCPC.
  10. Do close out.
Registered and/or unregistered trademarks of Bombardier Inc. or its subsidiaries. © 2015 Bombardier Inc. All rights reserved.