12/15/20
Message Overview:
Fault Message:
DCPC/DC BUS 2 FAILED
Fault Code:
2460503DCP
Associated CAS:
| Reporting LRU: | DC Power Center (DCPC) |
| System Description: | 24-60-00 |
| Schematic Diagram: | 24-61-00 [ Global Express ] [ G5000 ] [ Global XRS ] |
| Wiring Diagram: | 24-61-01 [ Global Express ] [ G5000 ] [ Global XRS ] |
Fault Description:
DC Power Center (DCPC) internal fault is reported when DC ESS BUS is not powered or DC ESS BUS is isolated by Primary Logic Cards due to BUS fault detection.
Possible Causes:
- Contactor (K2)
- Electronic Module (EM3)
- Secondary-Power Distribution (SPDA) Feeder Assembly DC BUS 1 Card
- DC Power Center (DCPC) (A63)
- Associated Wiring
Troubleshooting Tips:
Advisory Wire/Service Bulletin: None
Forum Articles/Infoservice/Newsletter: None
NOTE: Troubleshoot any other related CAIMS message before proceeding. Make sure that TRU1 is powered before going ahead.
Quick Links:
| Removal of the DC Power Center (DCPC) | AMM 24-61-00-000-801 [ Global Express ] [ G5000 ] [ Global XRS ] |
| Installation of the DC Power Center (DCPC) | AMM 24-61-00-400-801 [ Global Express ] [ G5000 ] [ Global XRS ] |
| Removal of the DC Power Center (DCPC) Secondary-Power Distribution Assembly (SPDA) Feeder |
AMM 24-61-37-000-801 [ Global Express ] [ G5000 ] [ Global XRS ] |
| Installation of the DC Power Center (DCPC) Secondary-Power Distribution Assembly (SPDA) Feeder |
AMM 24-61-37-400-801 [ Global Express ] [ G5000 ] [ Global XRS ] |
| Removal of the DC Power Center (DCPC) L-Series Contactor | AMM 24-61-53-000-801 [ Global Express ] [ G5000 ] [ Global XRS ] |
| Installation of the DC Power Center (DCPC) L-Series Contactor | AMM 24-61-53-400-801 [ Global Express ] [ G5000 ] [ Global XRS ] |
| Removal of the DC Power Center (DCPC) Electronic Modules | AMM 24-61-65-000-801 [ Global Express ] [ G5000 ] [ Global XRS ] |
| Installation of the DC Power Center (DCPC) Electronic Modules | AMM 24-61-65-400-801 [ Global Express ] [ G5000 ] [ Global XRS ] |
| Wire Repair - Maintenance Practices - ALL | SPM 20-12-10-02 [ Global Express ] [ G5000 ] [ Global XRS ] |
Troubleshooting Recommendations:
- Set the ESS TRU 1 circuit breaker to OUT, forcing the ESS TRU 2 to feed the DC ESS BUS. Is the DC ESS BUS still failed?
- If YES, go to step 6.
- If NO, continue with next step.
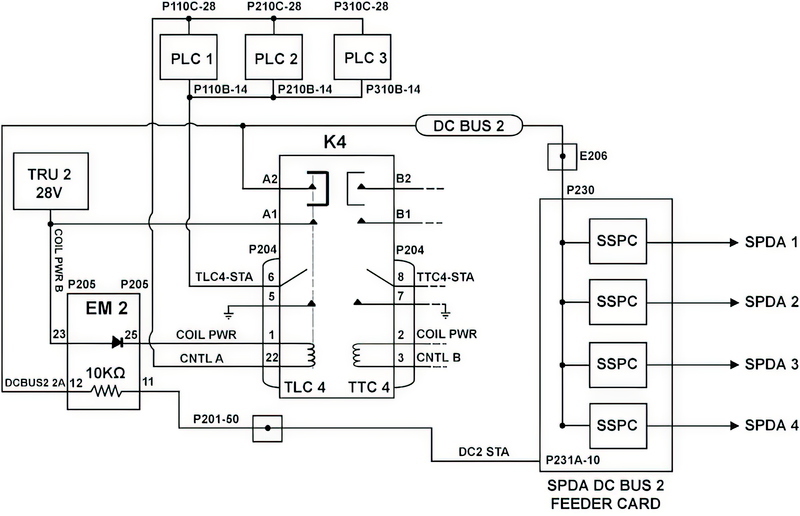
- In CAIMS, SYSTEM DIAG, ATA 24, DC POWER CENTER DCPC_A, LRU TEST, DC POWER DISTRIBUTION page 3/3. Check the status of TLC 2.
- If status is closed, continue with next step.
- If status is open, continue with step 4.
- Open DCPC contactor assembly cover and access K2. Check for 28 VDC input on A1 and output on terminal A2.
- If voltage is present on A1 but not on A2, replace contactor K2 and do close out.
- If voltage is present on A1 and A2, continue with step 6.
- Shut down aircraft power, disconnect P304 from contactor K2 and apply power to the aircraft. Make sure 28 VDC is present on pin 1.
- If 28 VDC is not present, continue with next step.
- If 28 VDC is present, replace contactor K2 and do close out.
- Replace Electronic Module EM3.
- If system checks are good, do close out.
- If fault remains, continue with next step.
- Interchange SPDA Feeder Assembly DC ESS BUS Card with DC BUS 1 (Card 1).
- If fault follows, replace SPDA Feeder Assembly DC ESS BUS Card and do close out.
- If fault remains, replace EM3 If NOT already done.
- If fault remains and EM3 has been replaced, continue with next step.
- Replace DCPC.
- Do close out.


